HOME   LIST
‹–   –›

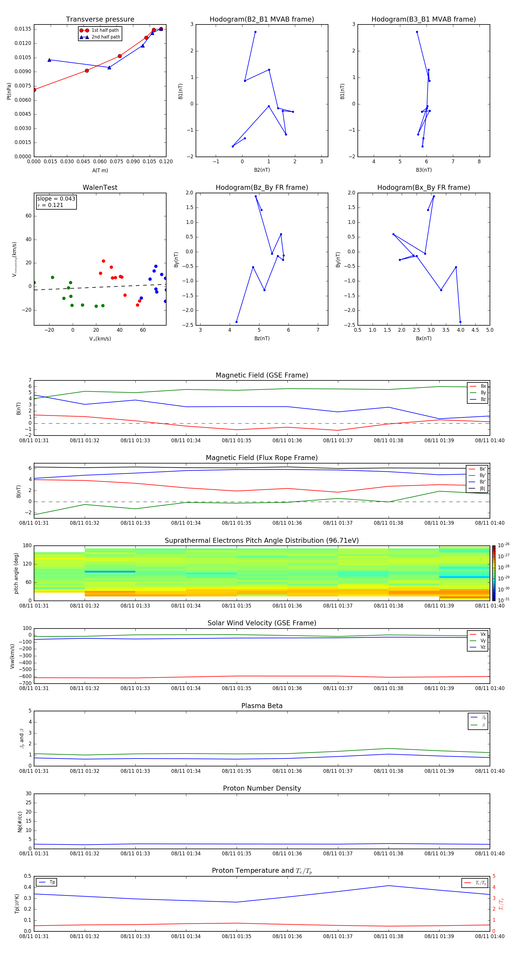
Flux Rope in 2004

Flux Rope Event 2004-08-11 01:31 ~ 2004-08-11 01:40 (10 minutes)


plot