HOME   LIST
‹–   –›

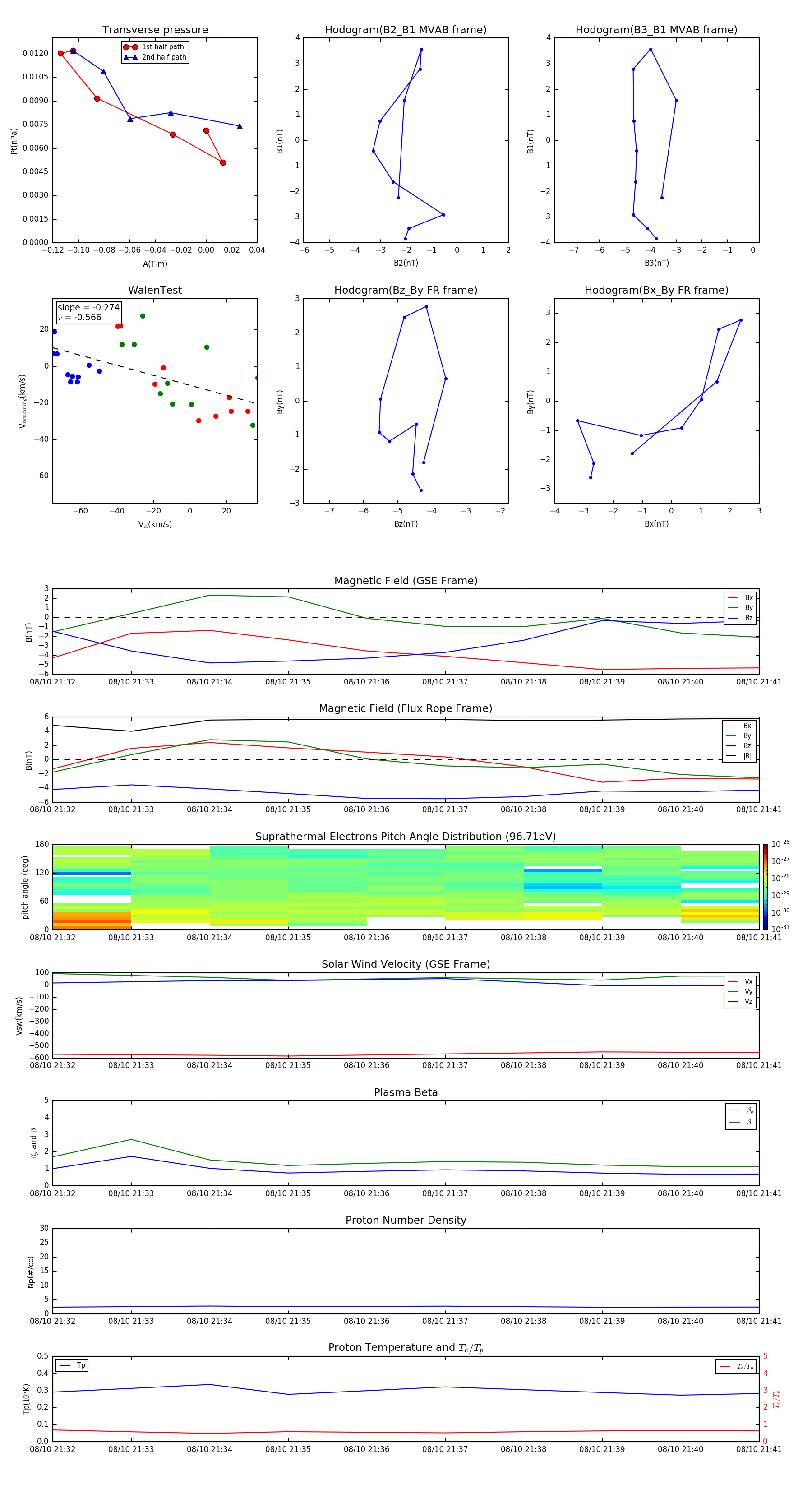
Flux Rope in 2004

Flux Rope Event 2004-08-10 21:32 ~ 2004-08-10 21:41 (10 minutes)


plot