HOME   LIST
‹–   –›

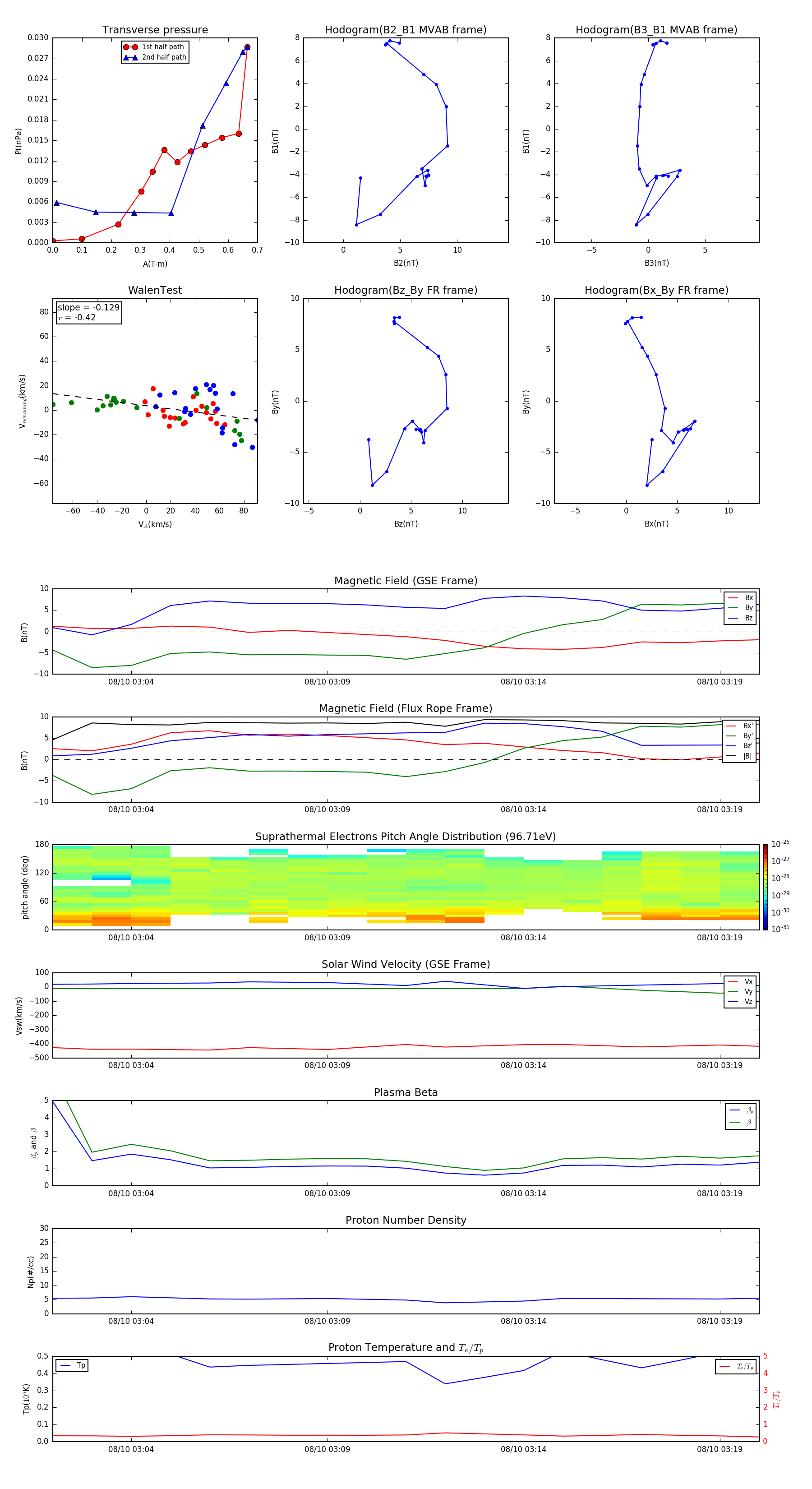
Flux Rope in 2004

Flux Rope Event 2004-08-10 03:02 ~ 2004-08-10 03:20 (19 minutes)


plot