HOME   LIST
‹–   –›

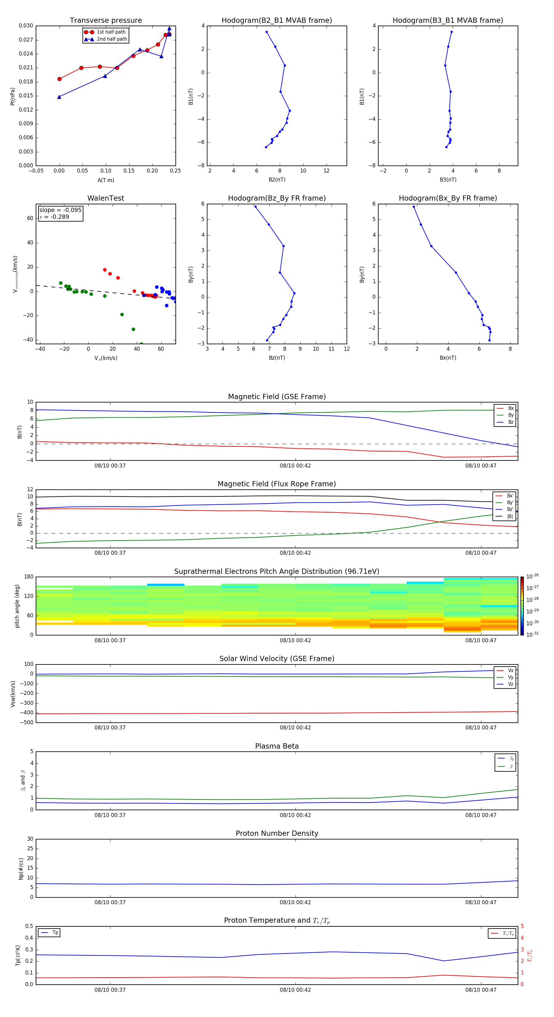
Flux Rope in 2004

Flux Rope Event 2004-08-10 00:35 ~ 2004-08-10 00:48 (14 minutes)


plot