HOME   LIST
‹–   –›

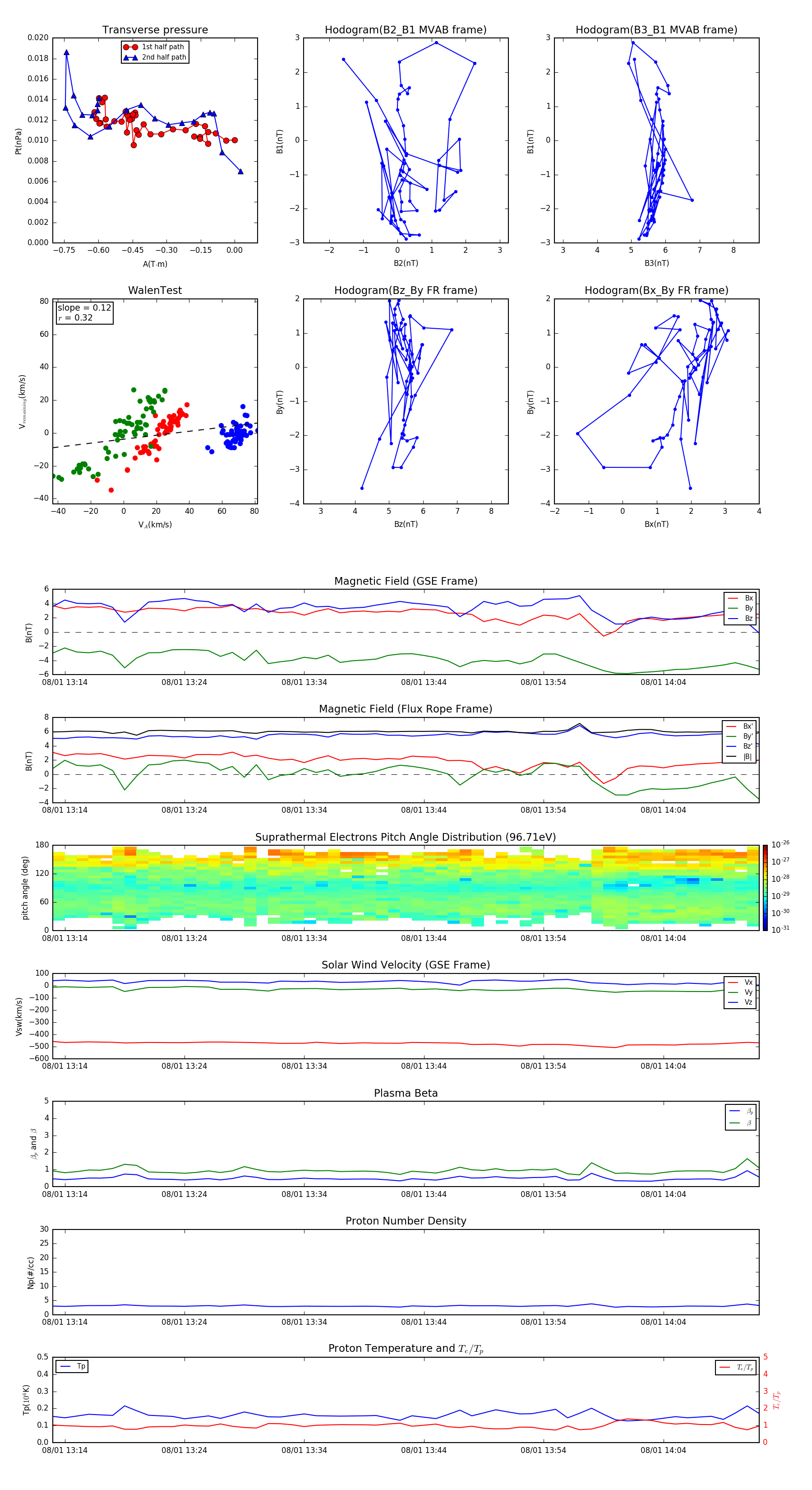
Flux Rope in 2004

Flux Rope Event 2004-08-01 13:13 ~ 2004-08-01 14:12 (60 minutes)


plot