HOME   LIST
‹–   –›

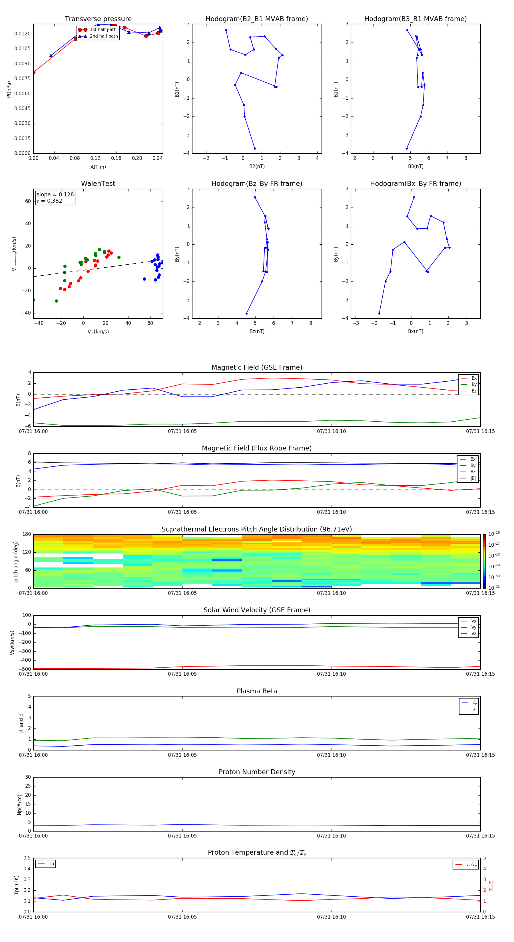
Flux Rope in 2004

Flux Rope Event 2004-07-31 16:00 ~ 2004-07-31 16:15 (16 minutes)


plot