HOME   LIST
‹–   –›

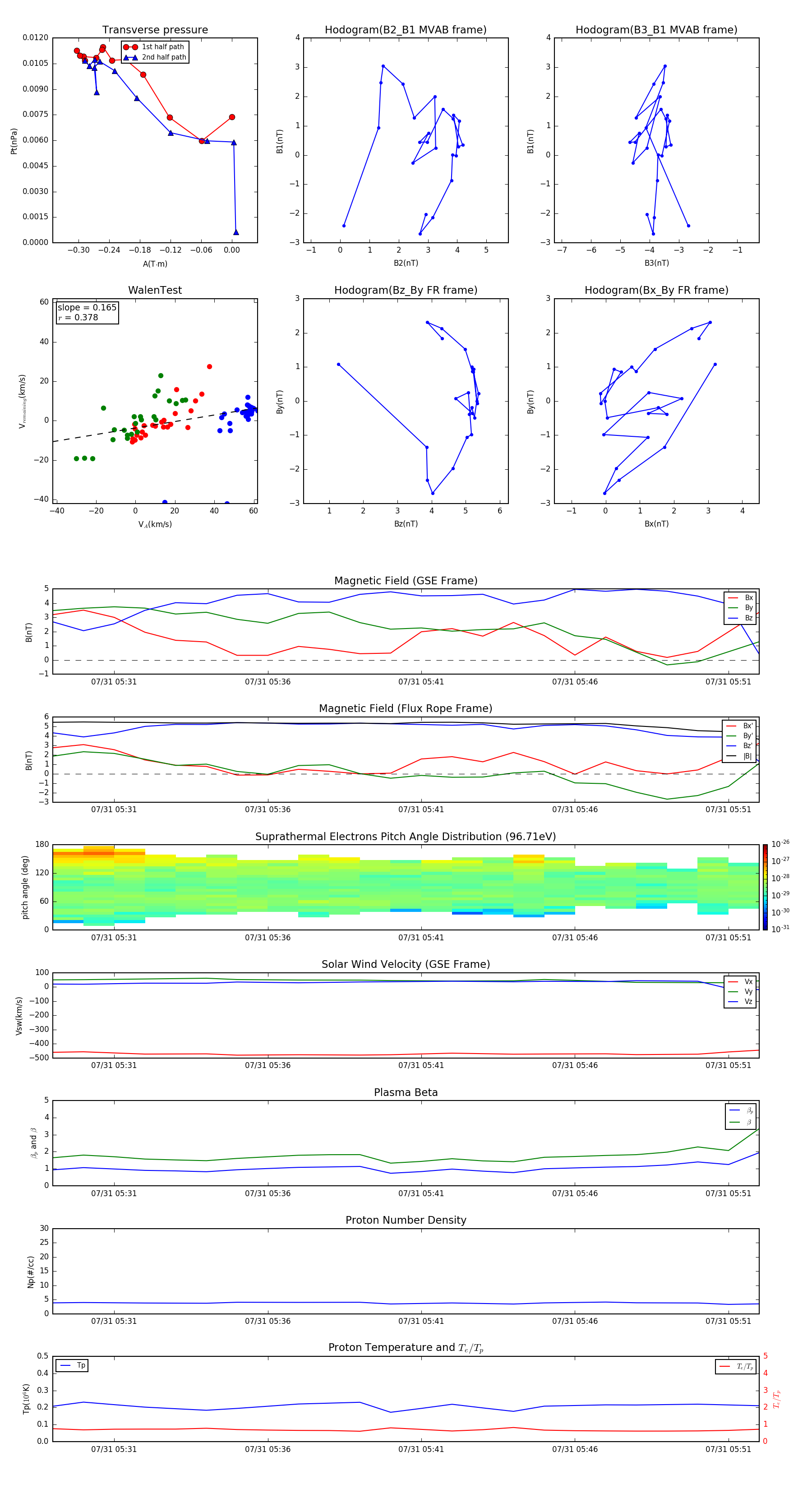
Flux Rope in 2004

Flux Rope Event 2004-07-31 05:29 ~ 2004-07-31 05:52 (24 minutes)


plot