HOME   LIST
‹–   –›

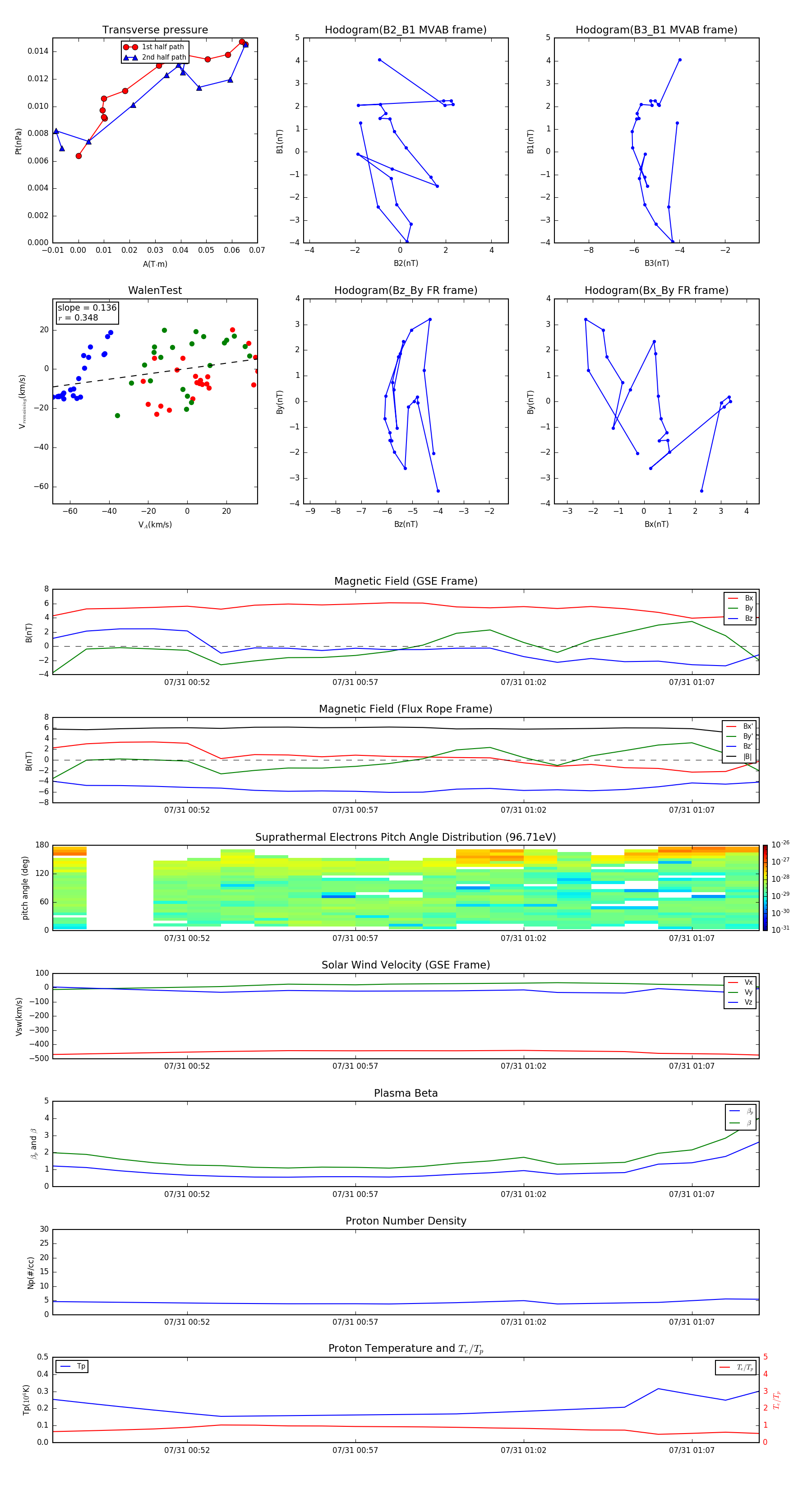
Flux Rope in 2004

Flux Rope Event 2004-07-31 00:48 ~ 2004-07-31 01:09 (22 minutes)


plot