HOME   LIST
‹–   –›

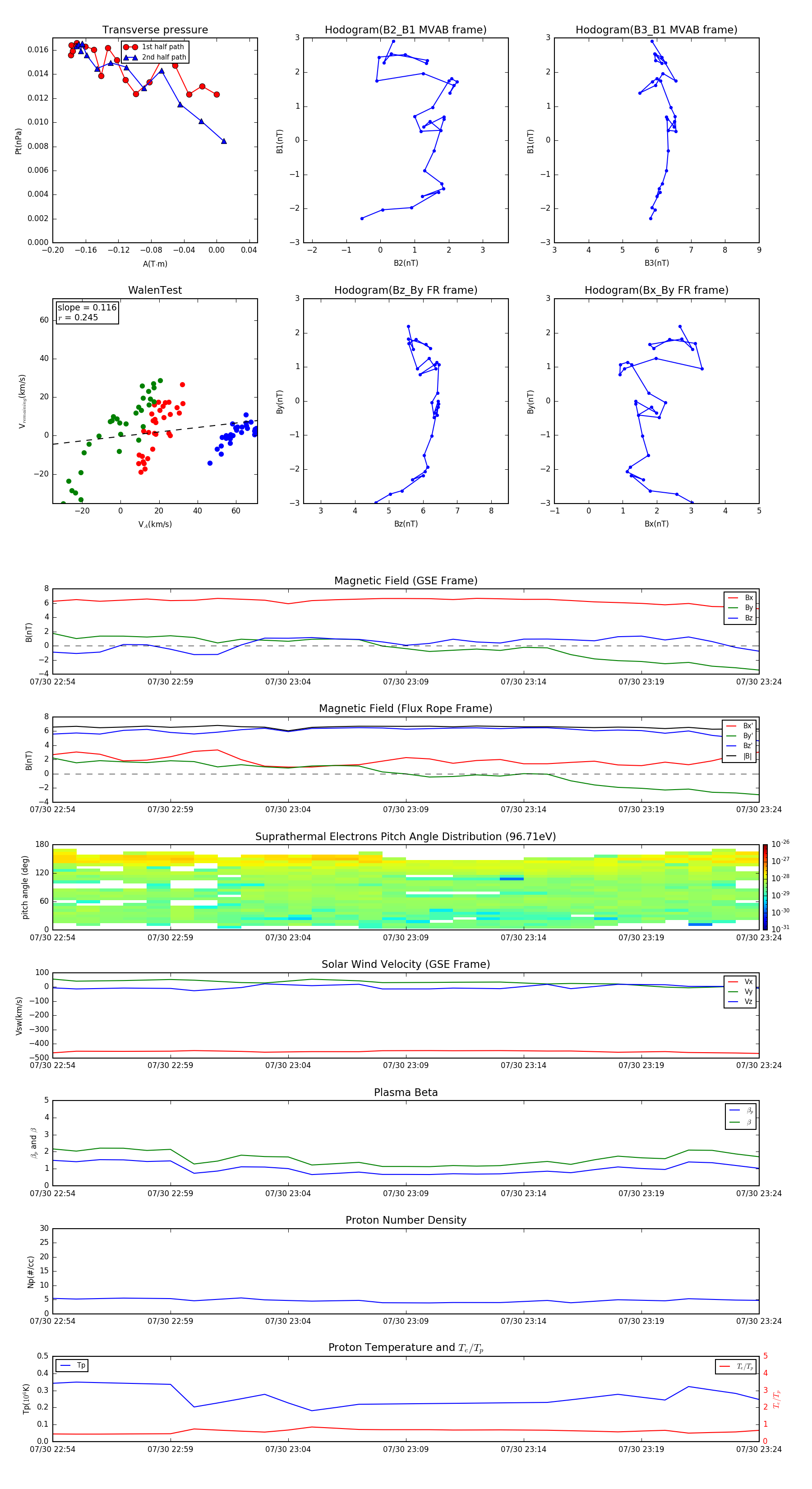
Flux Rope in 2004

Flux Rope Event 2004-07-30 22:54 ~ 2004-07-30 23:24 (31 minutes)


plot