HOME   LIST
‹–   –›

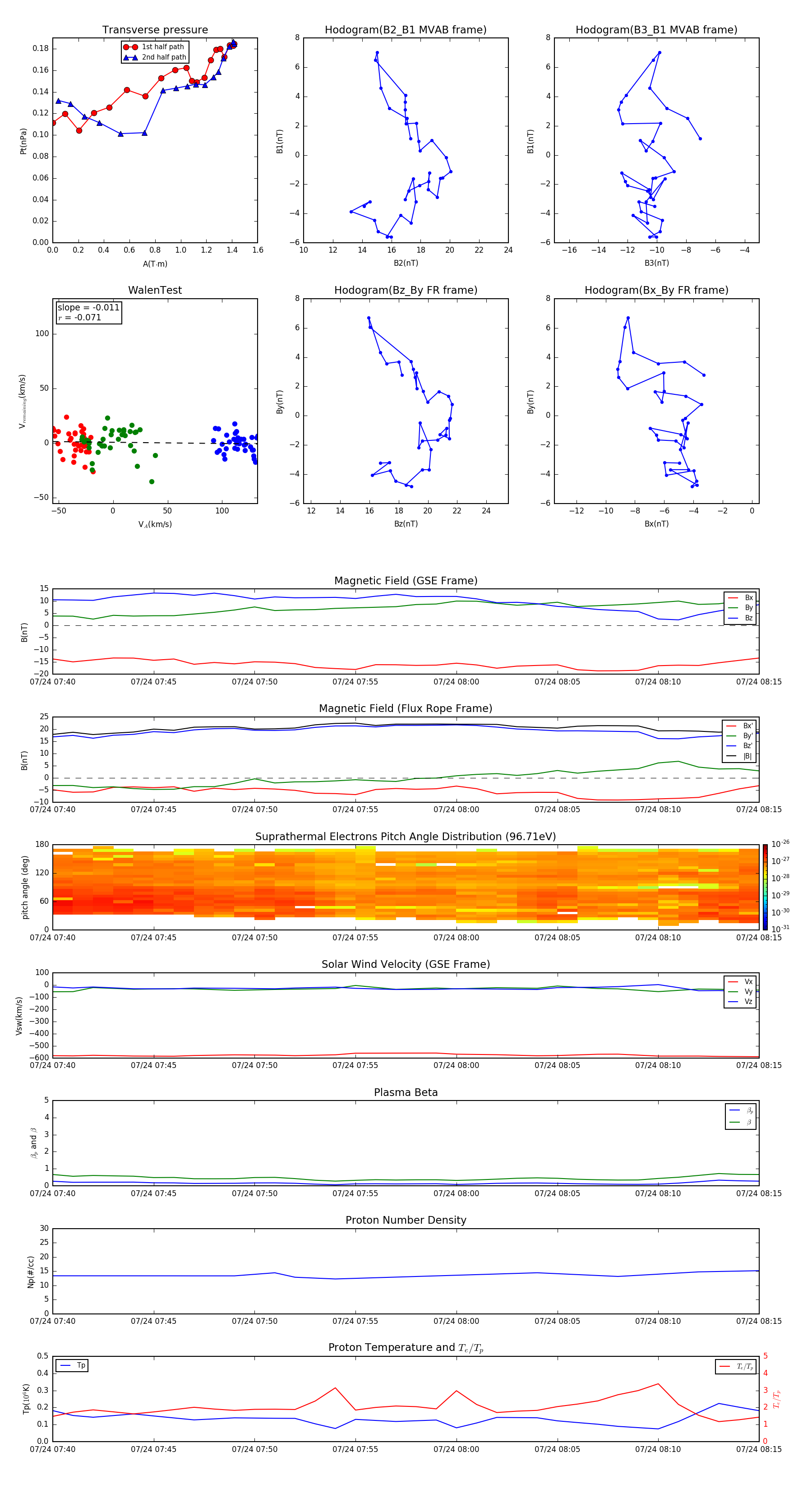
Flux Rope in 2004

Flux Rope Event 2004-07-24 07:40 ~ 2004-07-24 08:15 (36 minutes)


plot