HOME   LIST
‹–   –›

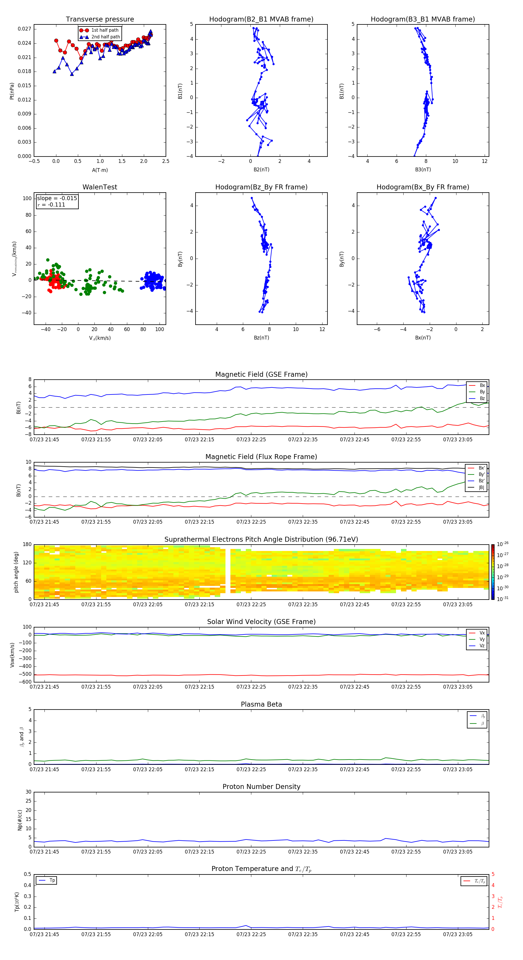
Flux Rope in 2004

Flux Rope Event 2004-07-23 21:43 ~ 2004-07-23 23:11 (89 minutes)


plot