HOME   LIST
‹–   –›

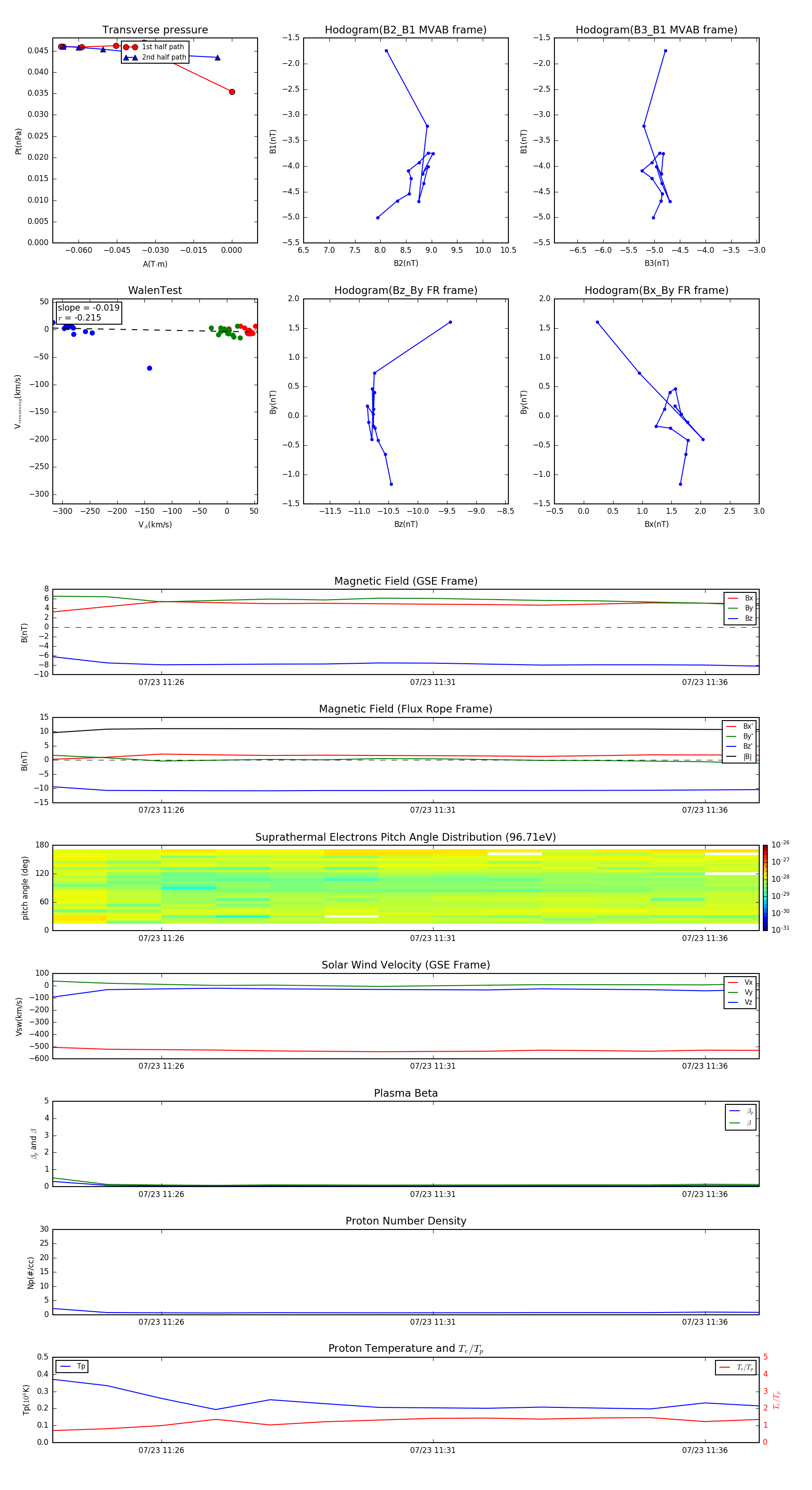
Flux Rope in 2004

Flux Rope Event 2004-07-23 11:24 ~ 2004-07-23 11:37 (14 minutes)


plot