HOME   LIST
‹–   –›

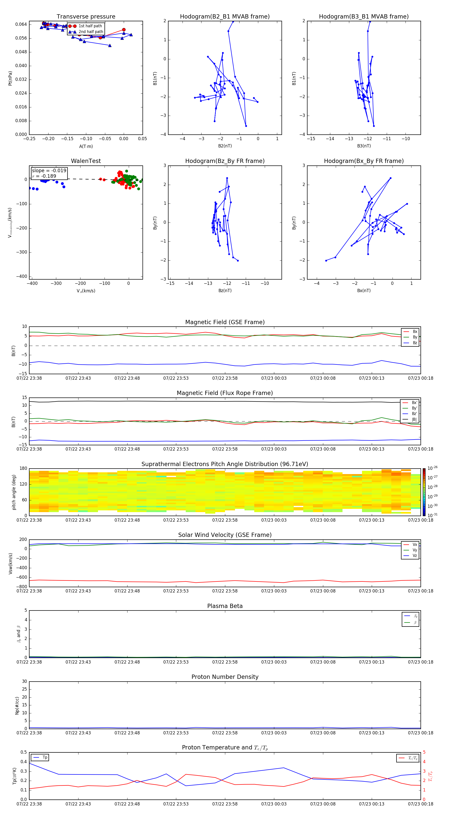
Flux Rope in 2004

Flux Rope Event 2004-07-22 23:38 ~ 2004-07-23 00:18 (41 minutes)


plot