HOME   LIST
‹–   –›

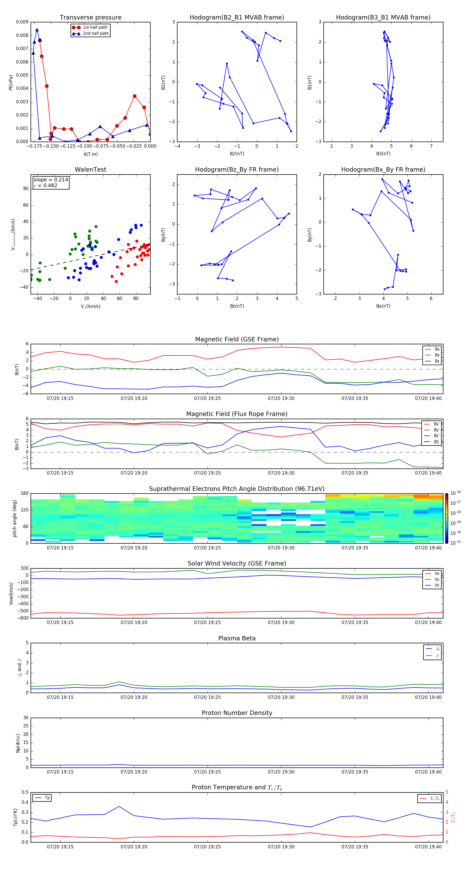
Flux Rope in 2004

Flux Rope Event 2004-07-20 19:13 ~ 2004-07-20 19:41 (29 minutes)


plot