HOME   LIST
‹–   –›

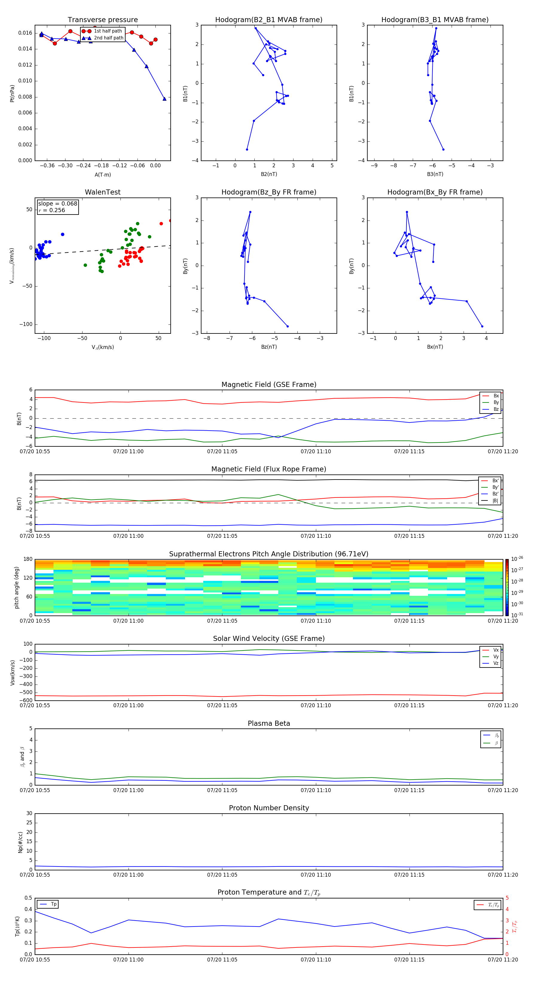
Flux Rope in 2004

Flux Rope Event 2004-07-20 10:55 ~ 2004-07-20 11:20 (26 minutes)


plot