HOME   LIST
‹–   –›

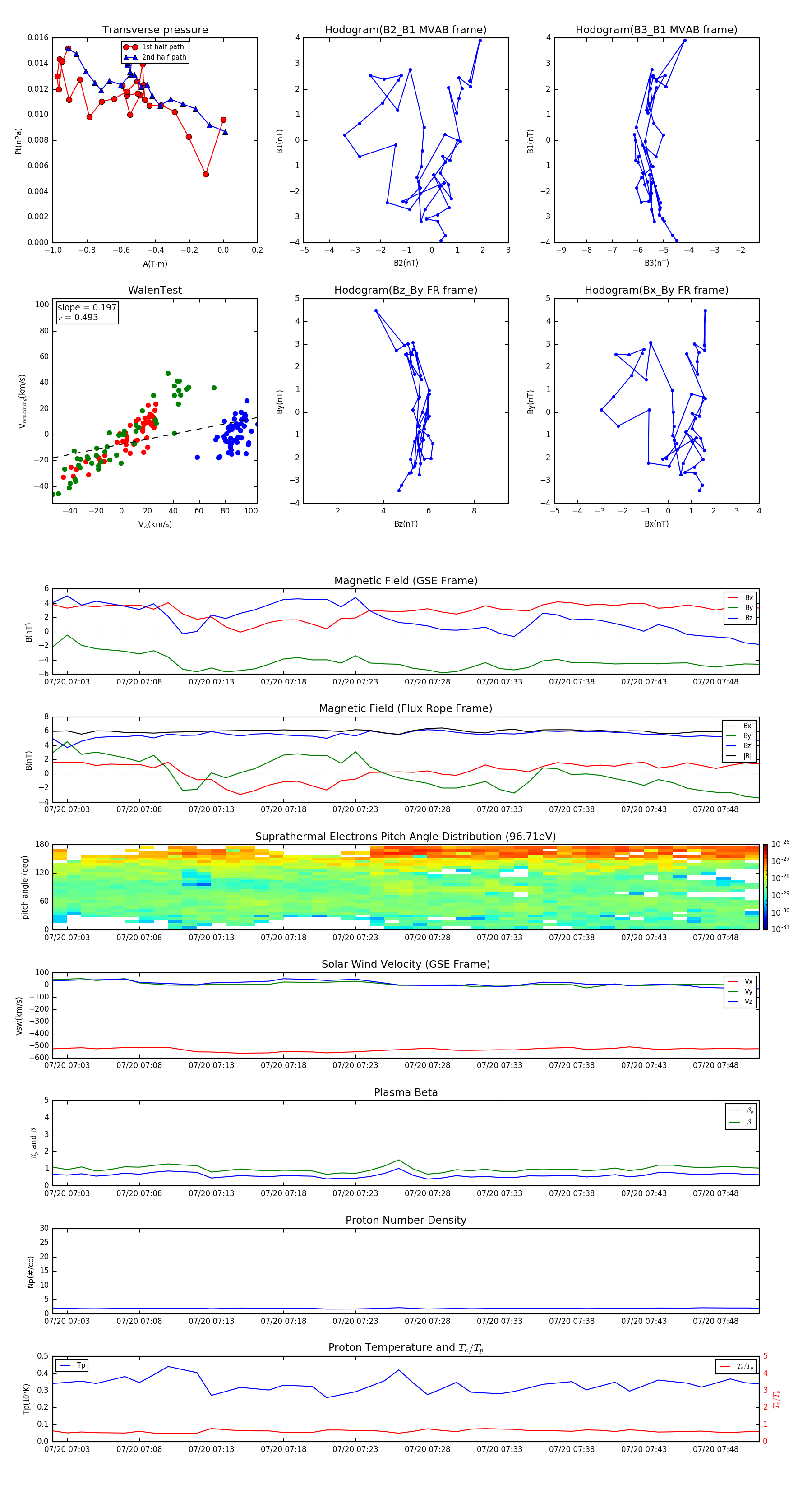
Flux Rope in 2004

Flux Rope Event 2004-07-20 07:02 ~ 2004-07-20 07:51 (50 minutes)


plot