HOME   LIST
‹–   –›

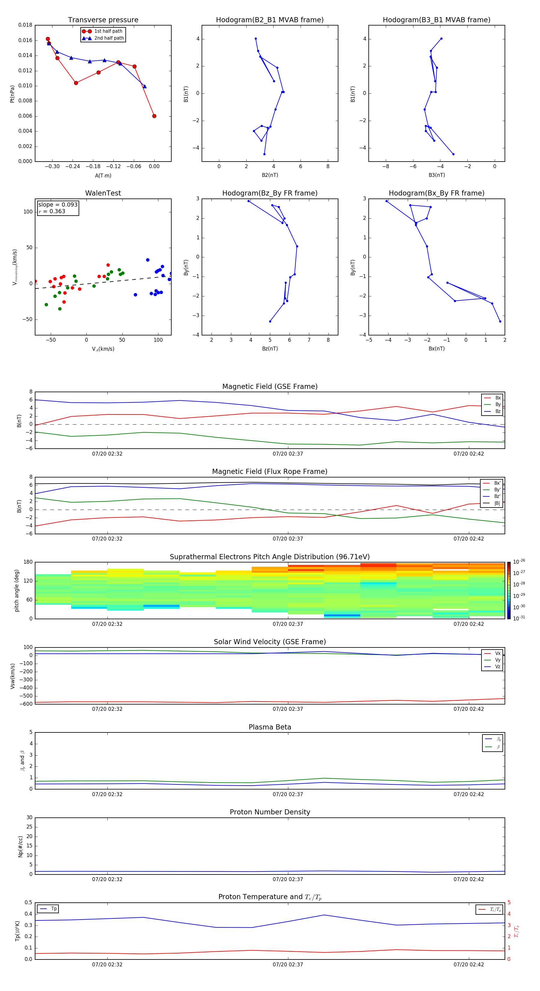
Flux Rope in 2004

Flux Rope Event 2004-07-20 02:30 ~ 2004-07-20 02:43 (14 minutes)


plot