HOME   LIST
‹–   –›

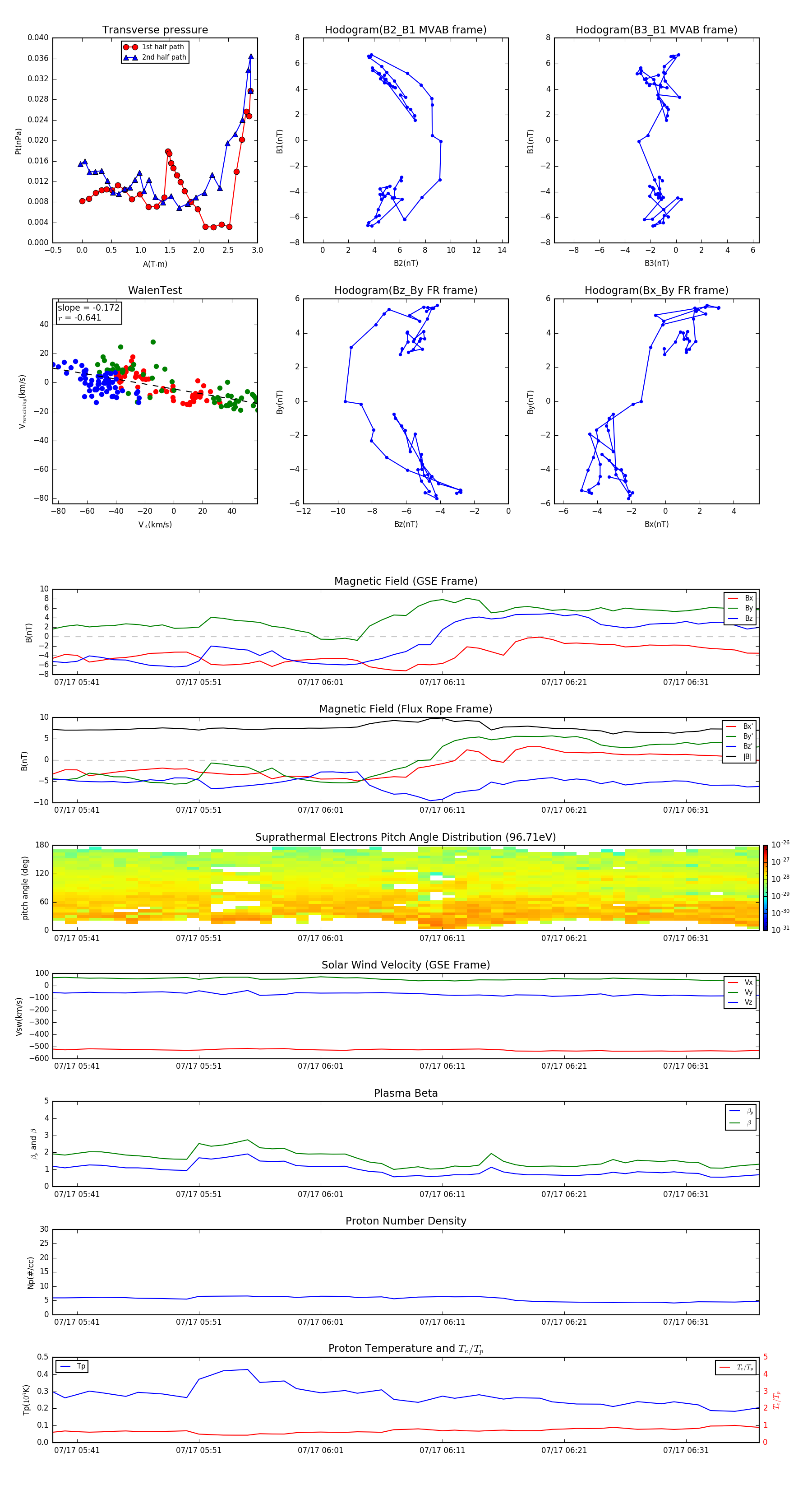
Flux Rope in 2004

Flux Rope Event 2004-07-17 05:39 ~ 2004-07-17 06:37 (59 minutes)


plot