HOME   LIST
‹–   –›

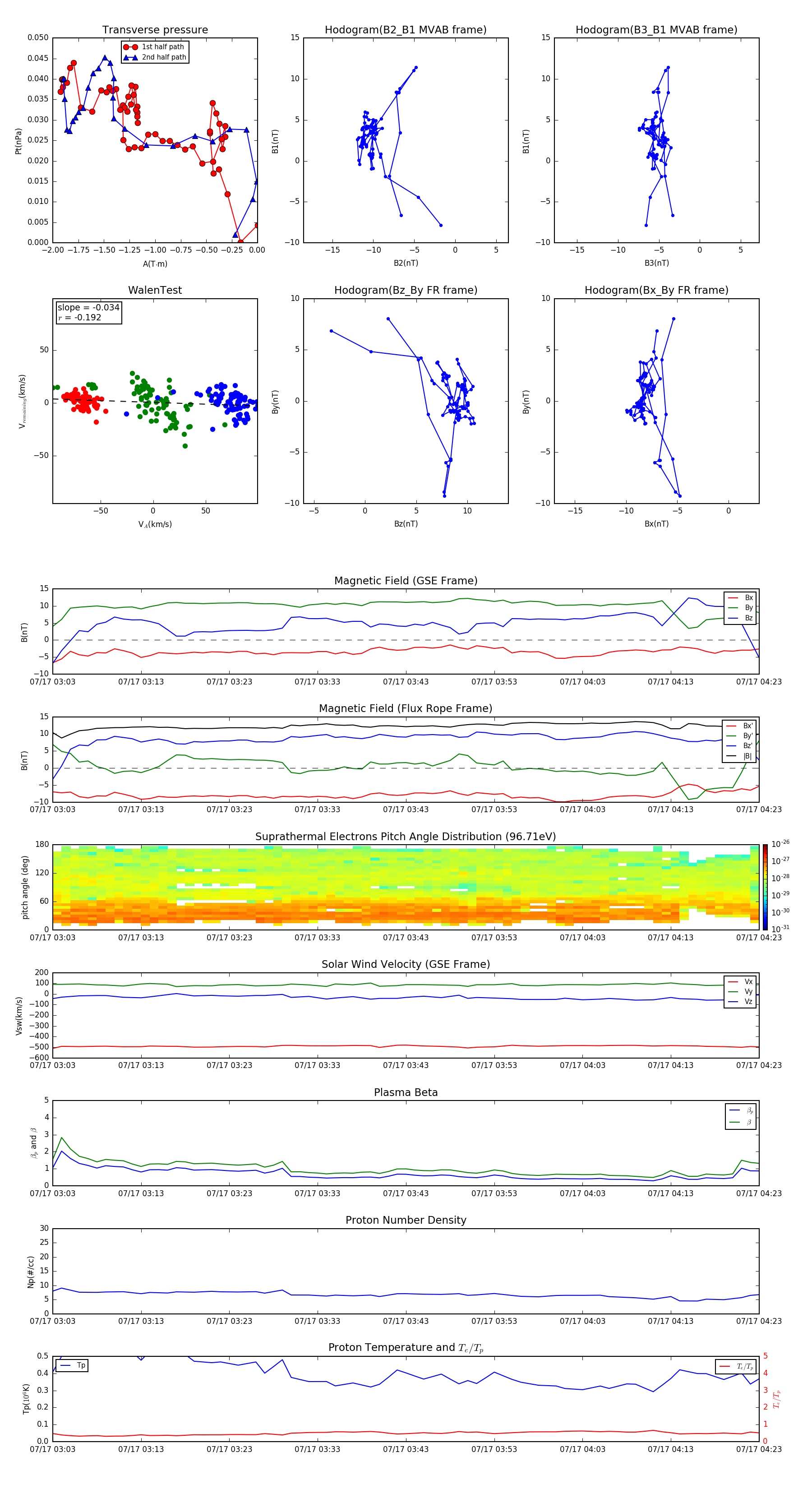
Flux Rope in 2004

Flux Rope Event 2004-07-17 03:03 ~ 2004-07-17 04:23 (81 minutes)


plot