HOME   LIST
‹–   –›

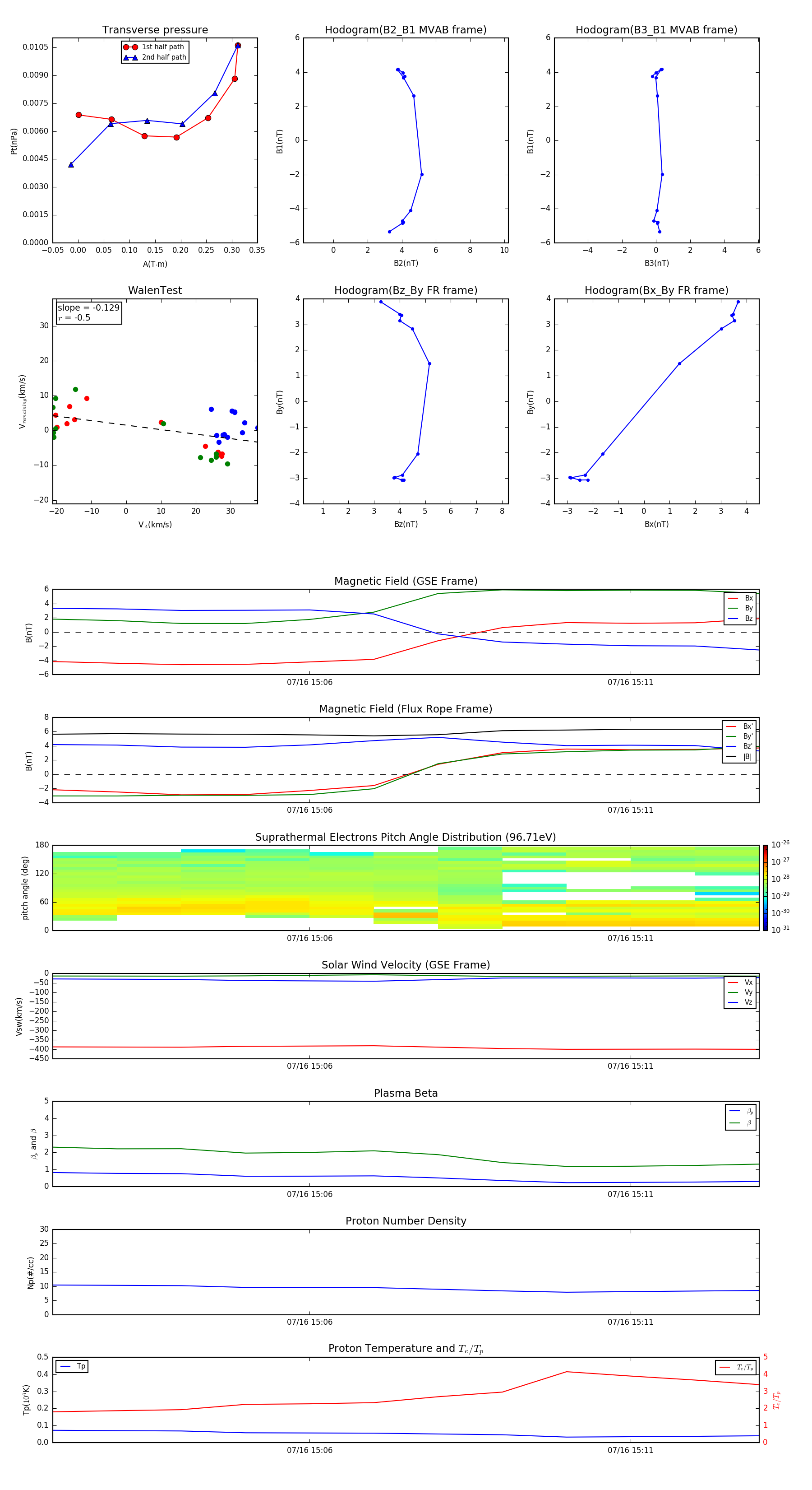
Flux Rope in 2004

Flux Rope Event 2004-07-16 15:02 ~ 2004-07-16 15:13 (12 minutes)


plot