HOME   LIST
‹–   –›

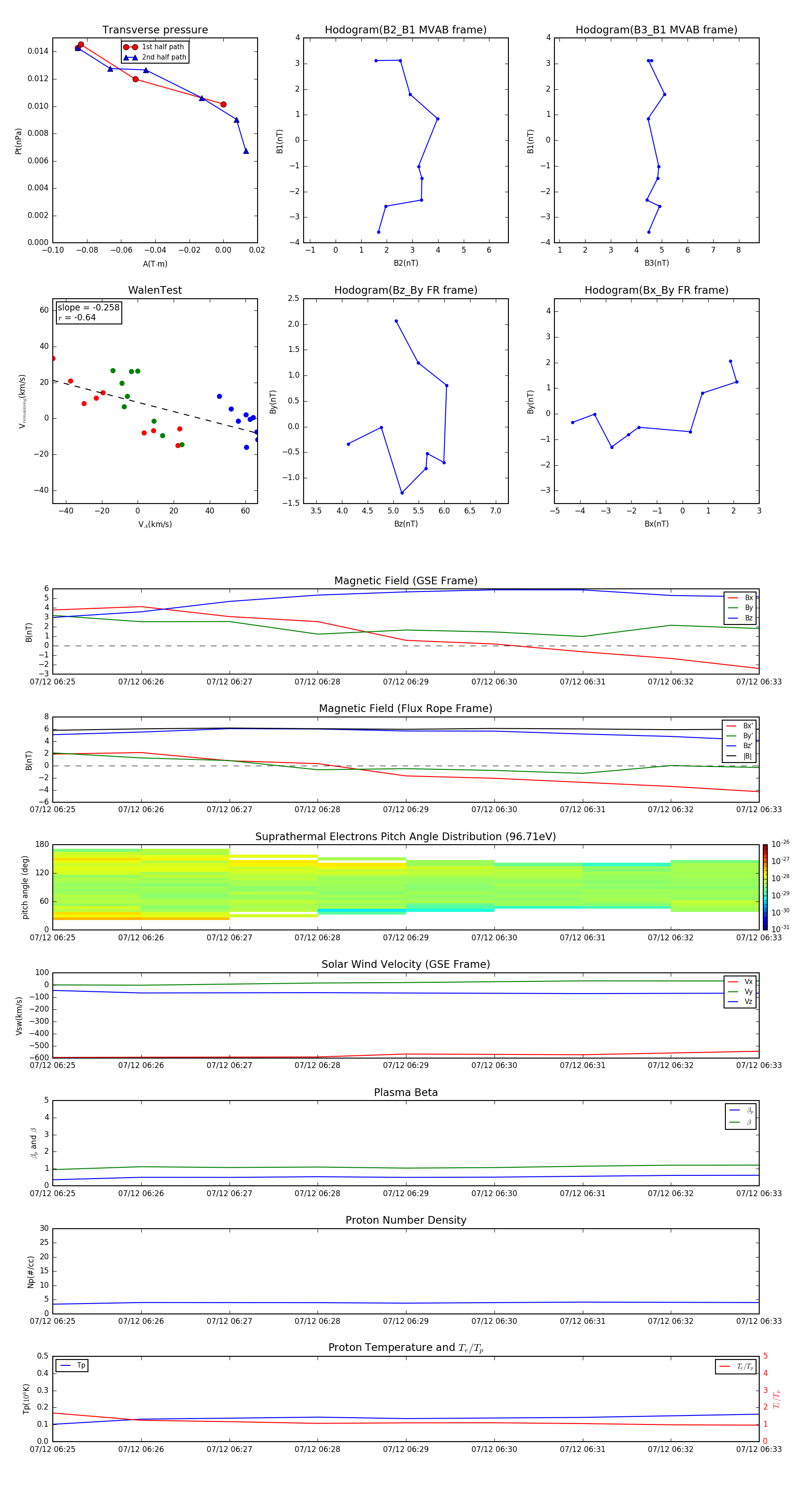
Flux Rope in 2004

Flux Rope Event 2004-07-12 06:25 ~ 2004-07-12 06:33 (9 minutes)


plot