HOME   LIST
‹–   –›

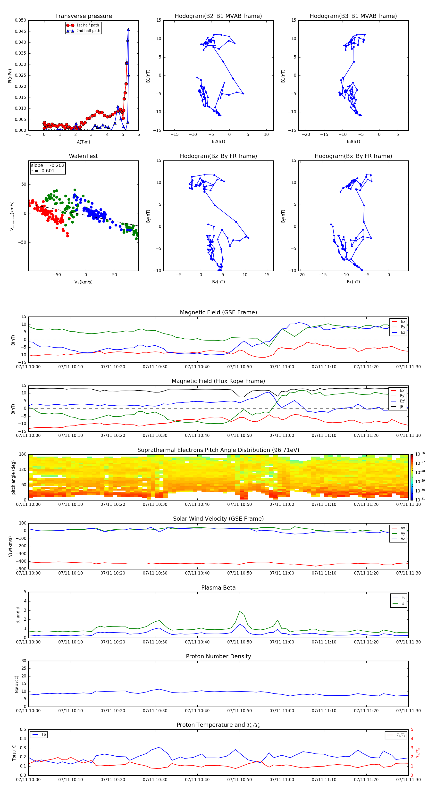
Flux Rope in 2004

Flux Rope Event 2004-07-11 10:00 ~ 2004-07-11 11:30 (91 minutes)


plot