HOME   LIST
‹–   –›

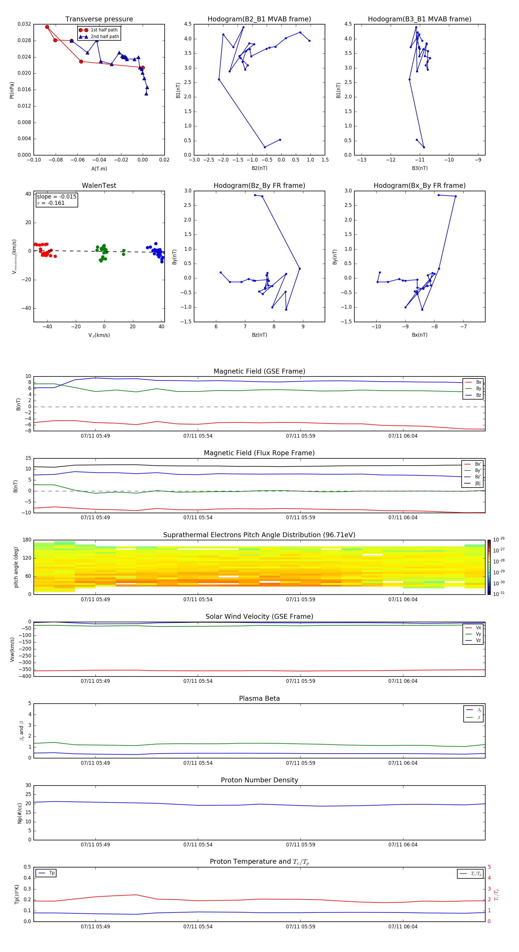
Flux Rope in 2004

Flux Rope Event 2004-07-11 05:46 ~ 2004-07-11 06:08 (23 minutes)


plot