HOME   LIST
‹–   –›

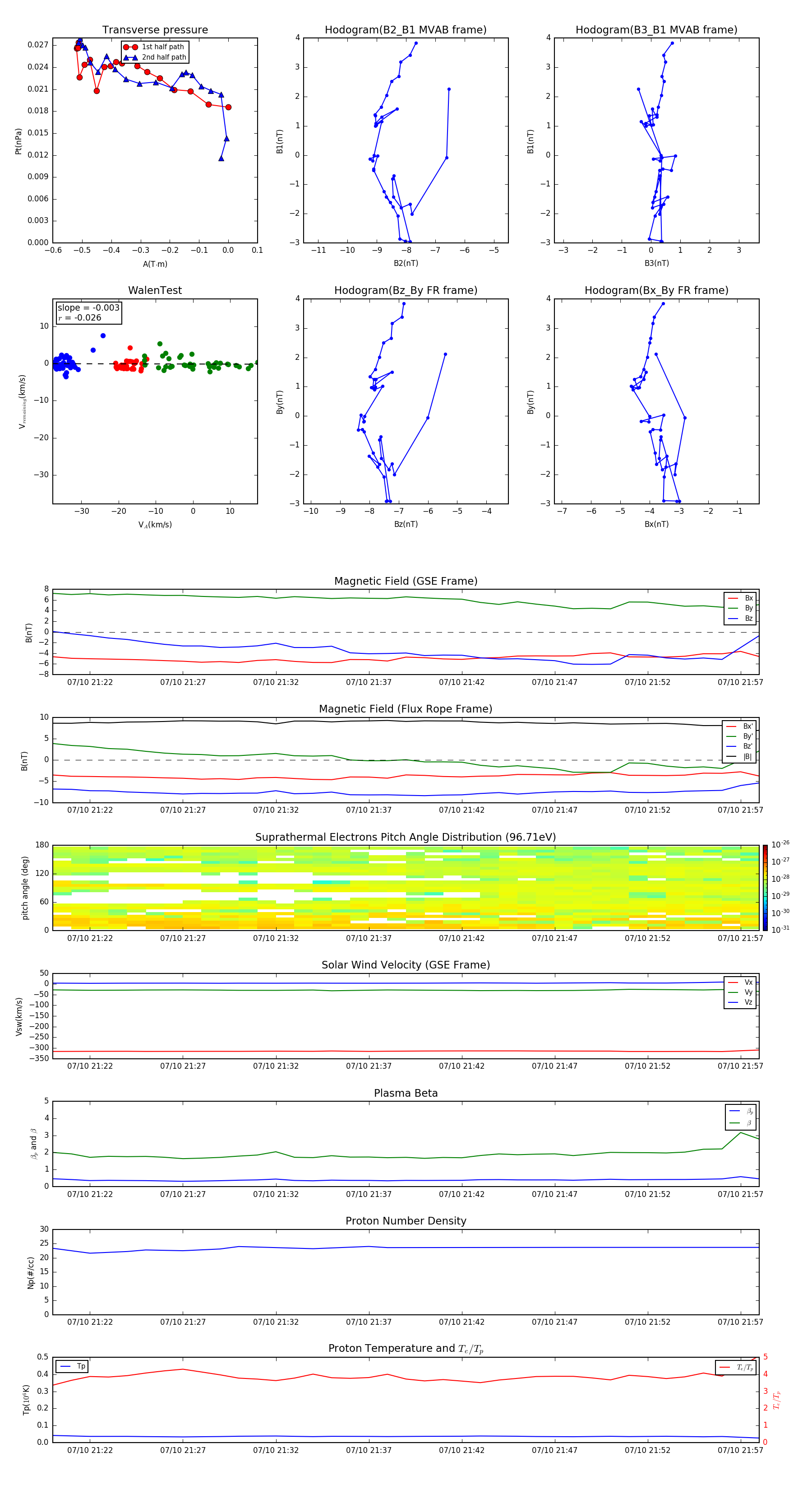
Flux Rope in 2004

Flux Rope Event 2004-07-10 21:20 ~ 2004-07-10 21:58 (39 minutes)


plot