HOME   LIST
‹–   –›

Flux Rope in 2004

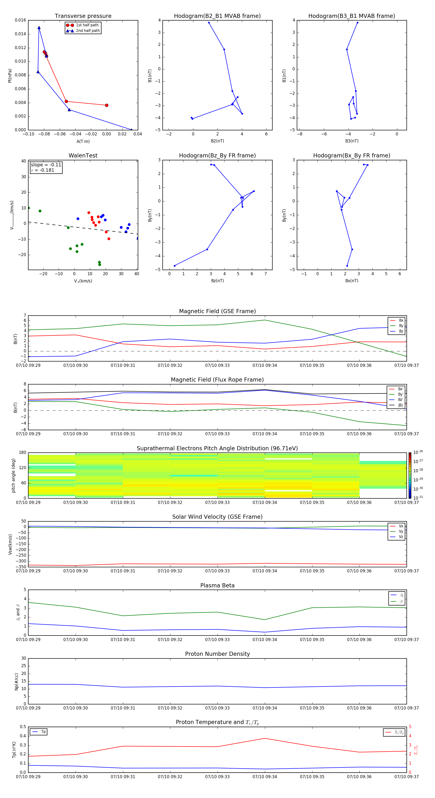
Flux Rope Event 2004-07-10 09:29 ~ 2004-07-10 09:37 (9 minutes)


plot