HOME   LIST
‹–   –›

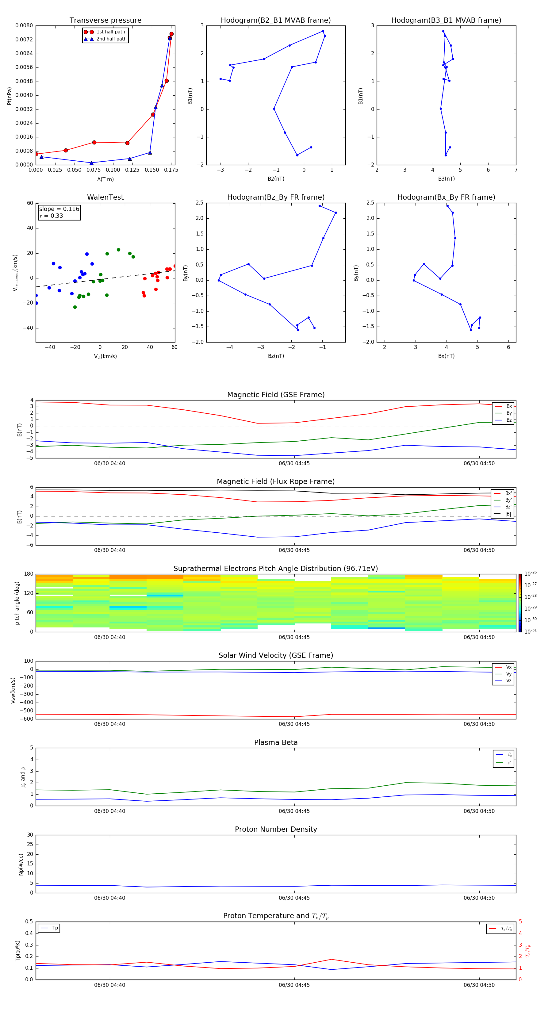
Flux Rope in 2004

Flux Rope Event 2004-06-30 04:38 ~ 2004-06-30 04:51 (14 minutes)


plot