HOME   LIST
‹–   –›

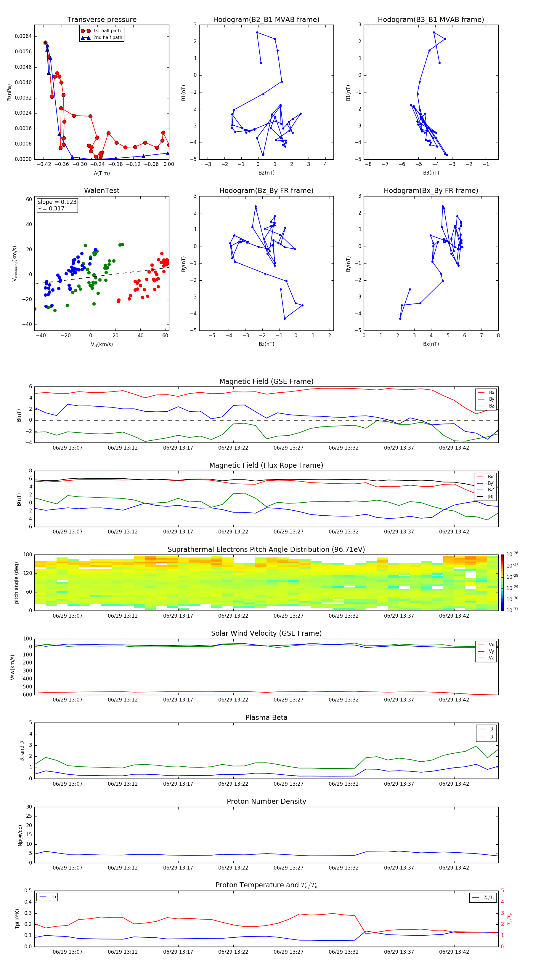
Flux Rope in 2004

Flux Rope Event 2004-06-29 13:04 ~ 2004-06-29 13:46 (43 minutes)


plot