HOME   LIST
‹–   –›

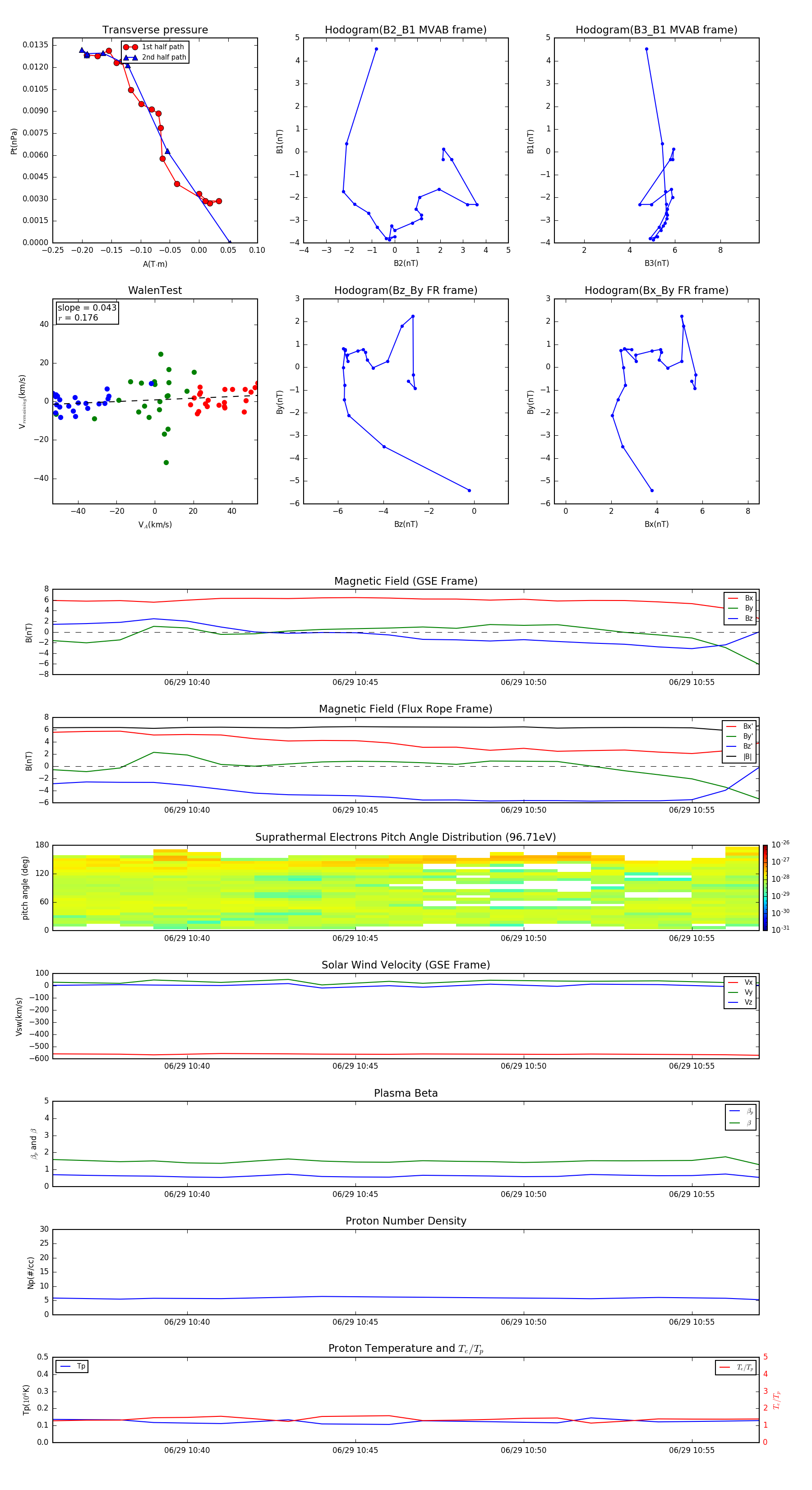
Flux Rope in 2004

Flux Rope Event 2004-06-29 10:36 ~ 2004-06-29 10:57 (22 minutes)


plot