HOME   LIST
‹–   –›

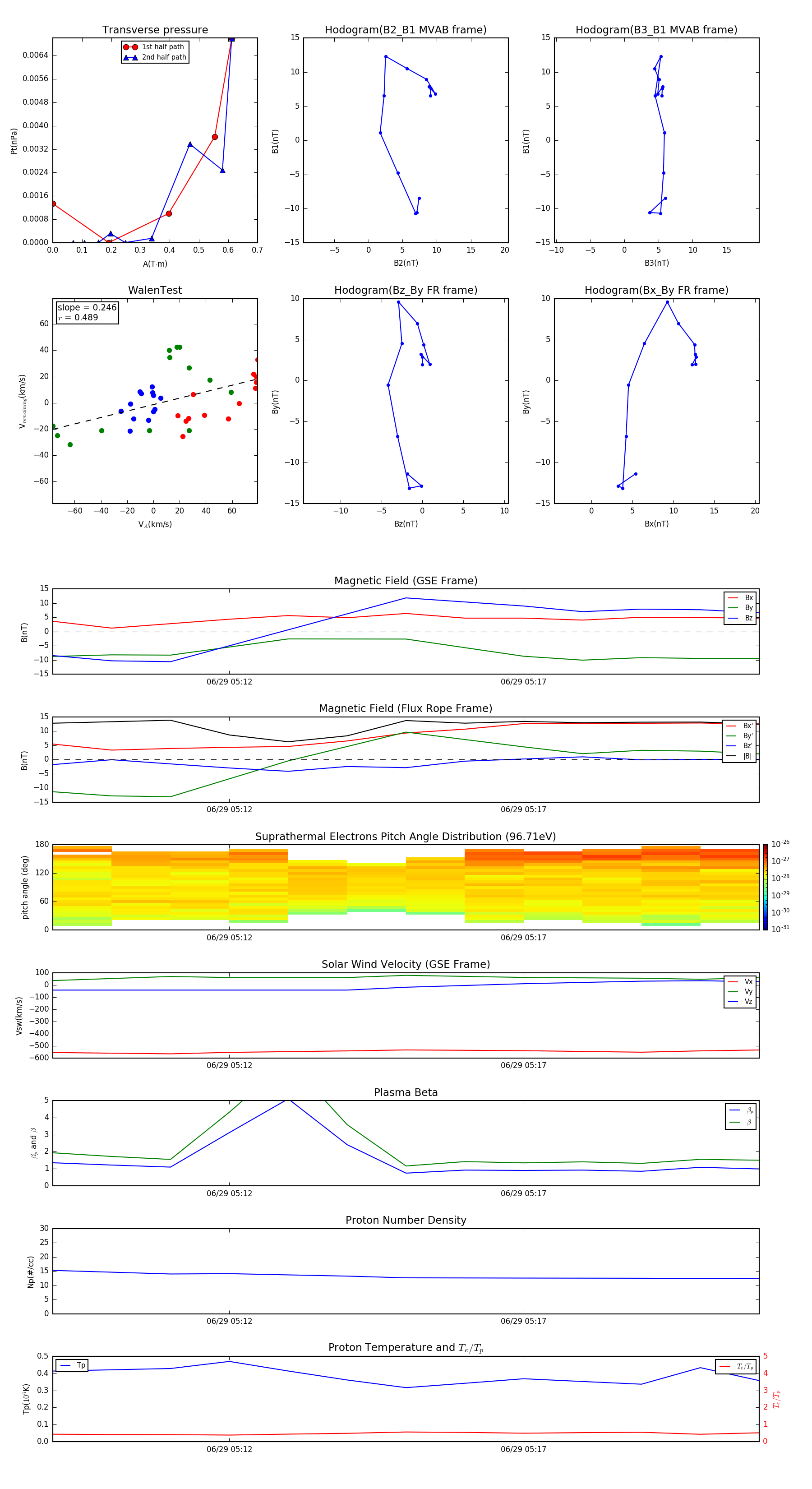
Flux Rope in 2004

Flux Rope Event 2004-06-29 05:09 ~ 2004-06-29 05:21 (13 minutes)


plot