HOME   LIST
‹–   –›

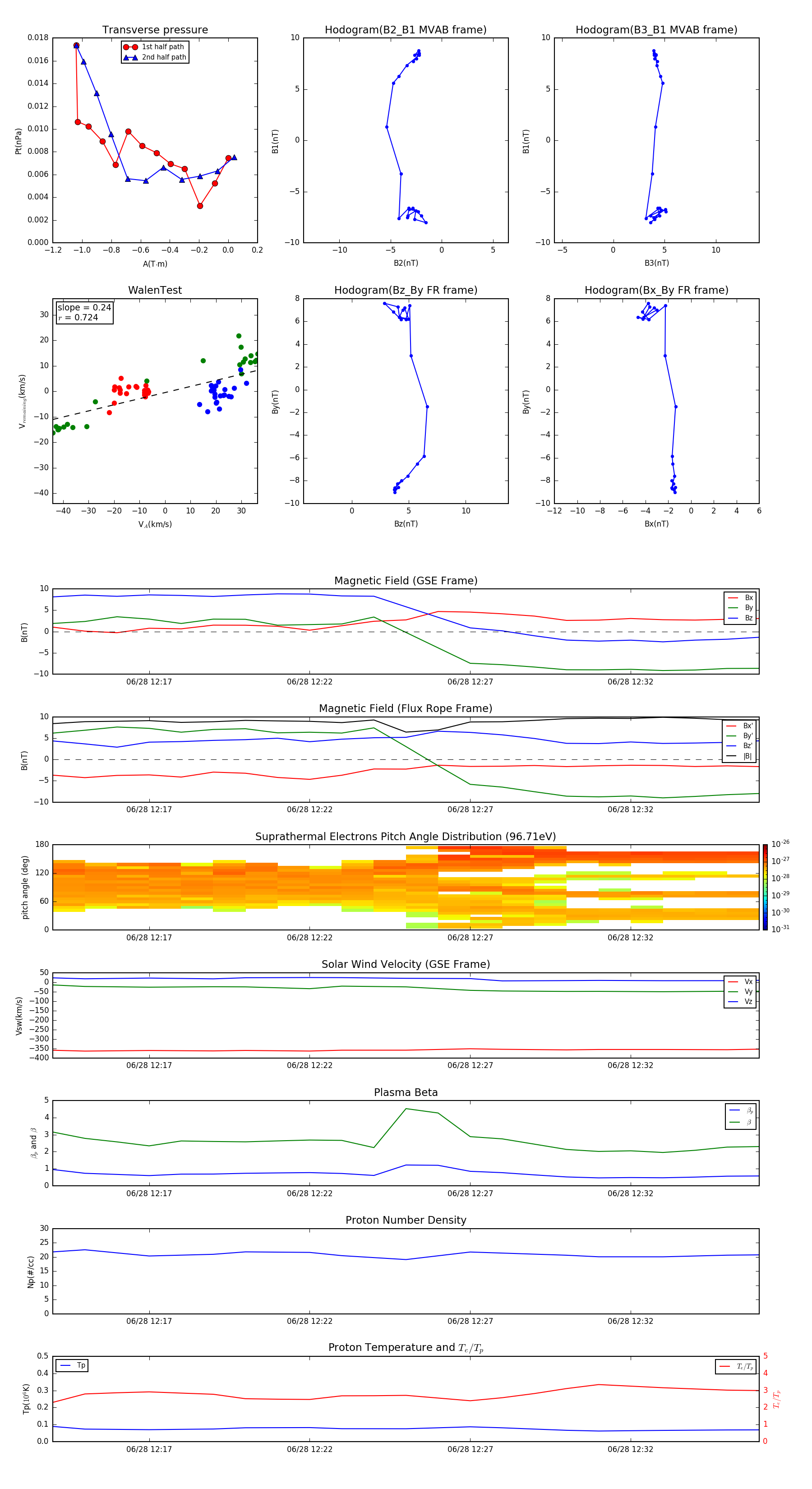
Flux Rope in 2004

Flux Rope Event 2004-06-28 12:14 ~ 2004-06-28 12:36 (23 minutes)


plot