HOME   LIST
‹–   –›

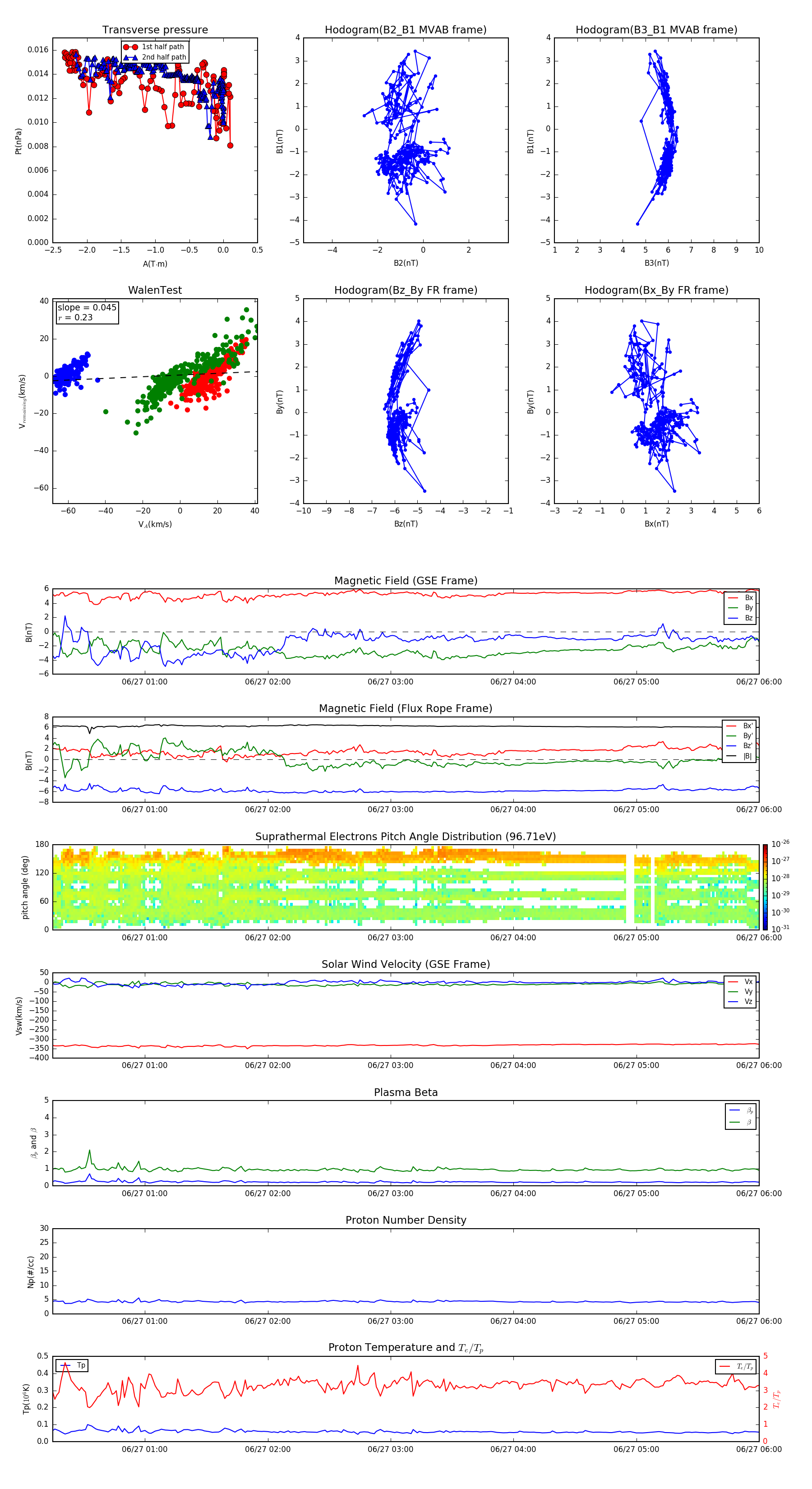
Flux Rope in 2004

Flux Rope Event 2004-06-27 00:15 ~ 2004-06-27 06:00 (346 minutes)


plot