HOME   LIST
‹–   –›

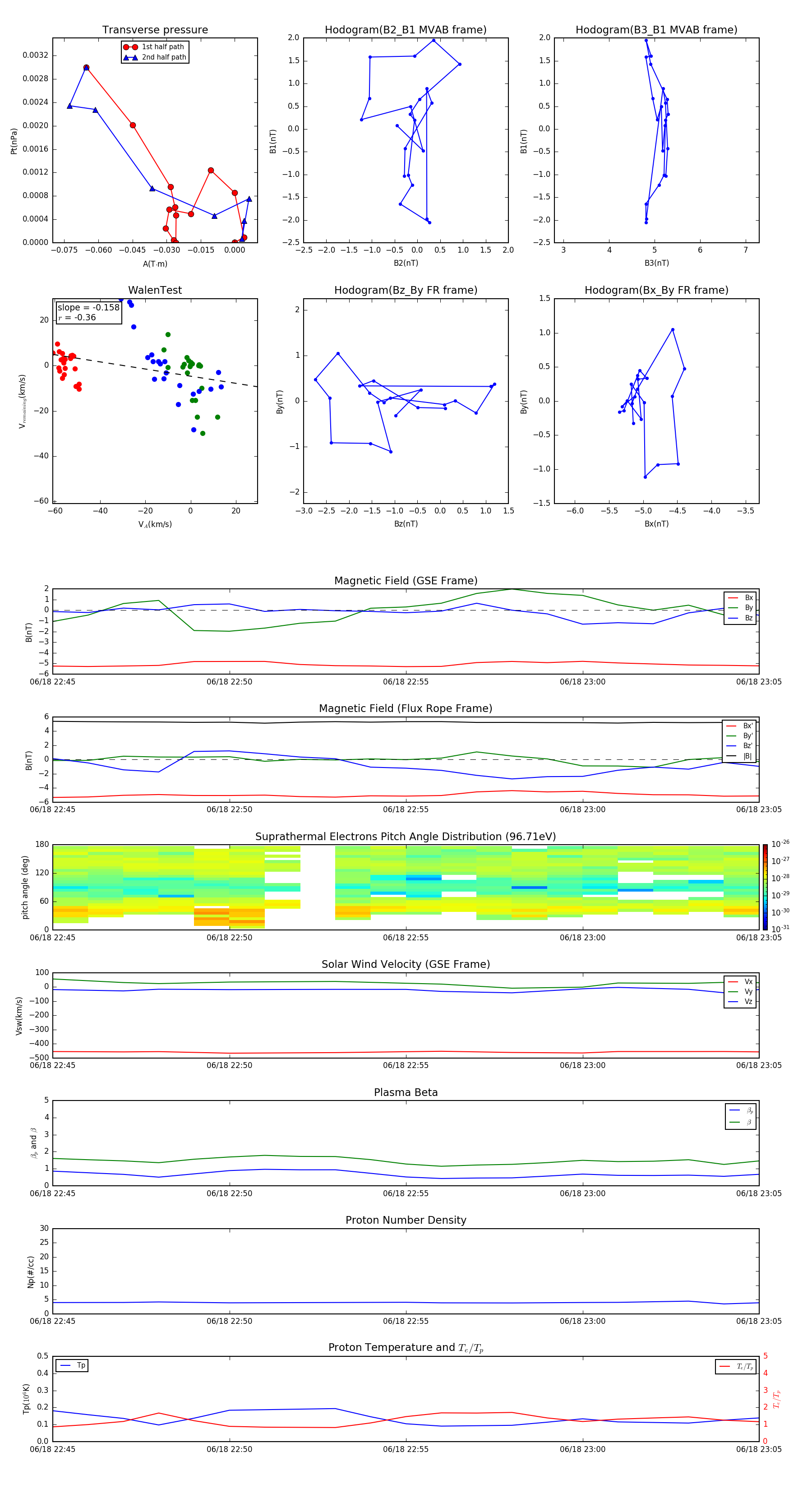
Flux Rope in 2004

Flux Rope Event 2004-06-18 22:45 ~ 2004-06-18 23:05 (21 minutes)


plot