HOME   LIST
‹–   –›

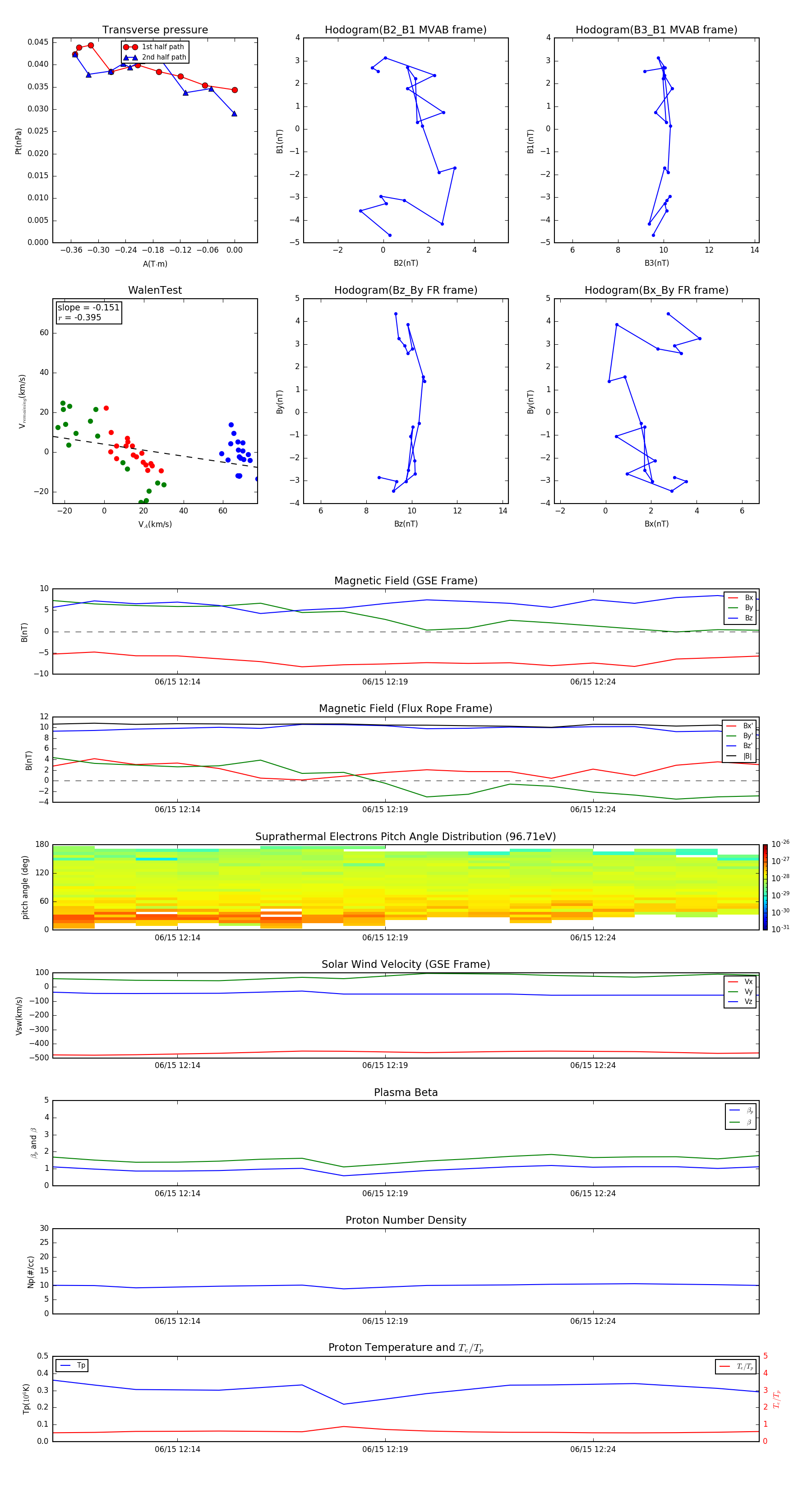
Flux Rope in 2004

Flux Rope Event 2004-06-15 12:11 ~ 2004-06-15 12:28 (18 minutes)


plot