HOME   LIST
‹–   –›

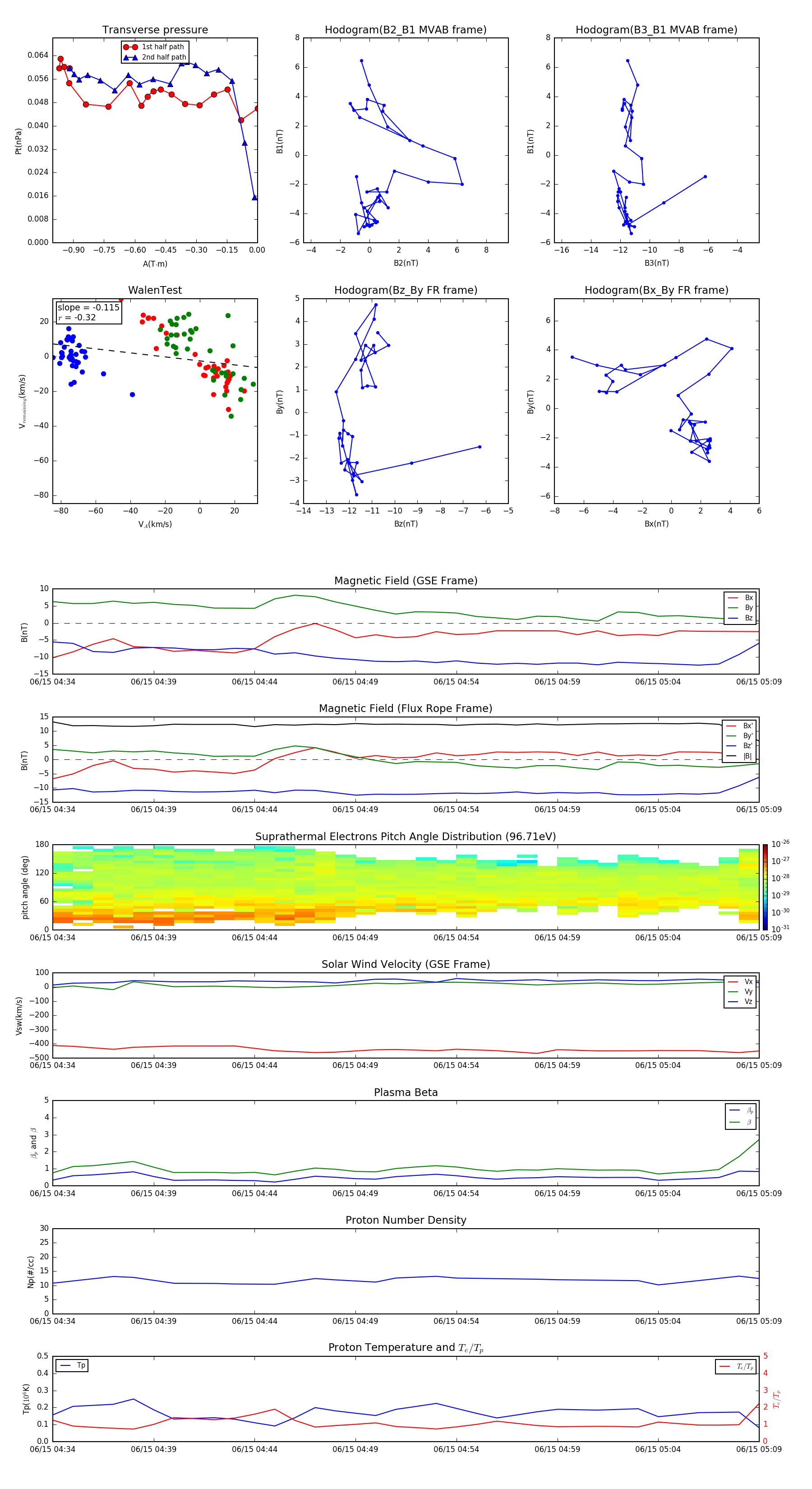
Flux Rope in 2004

Flux Rope Event 2004-06-15 04:34 ~ 2004-06-15 05:09 (36 minutes)


plot