HOME   LIST
‹–   –›

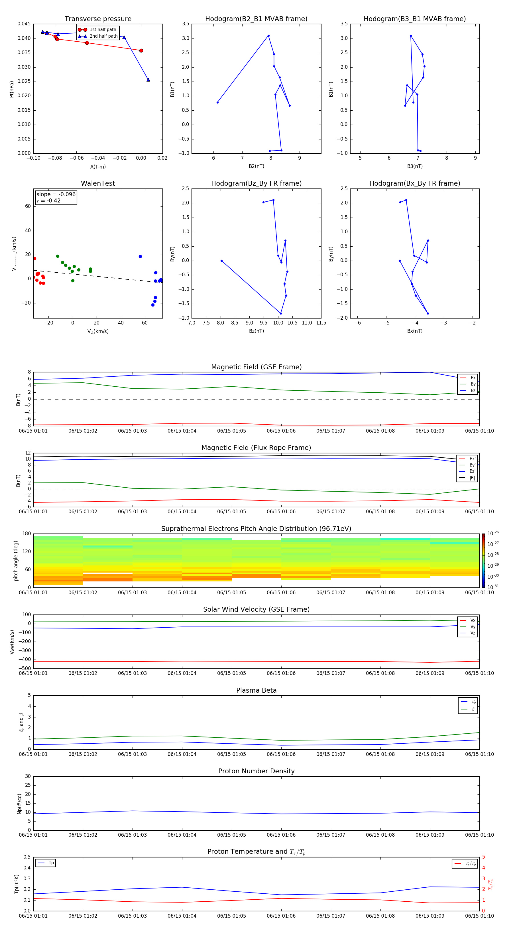
Flux Rope in 2004

Flux Rope Event 2004-06-15 01:01 ~ 2004-06-15 01:10 (10 minutes)


plot