HOME   LIST
‹–   –›

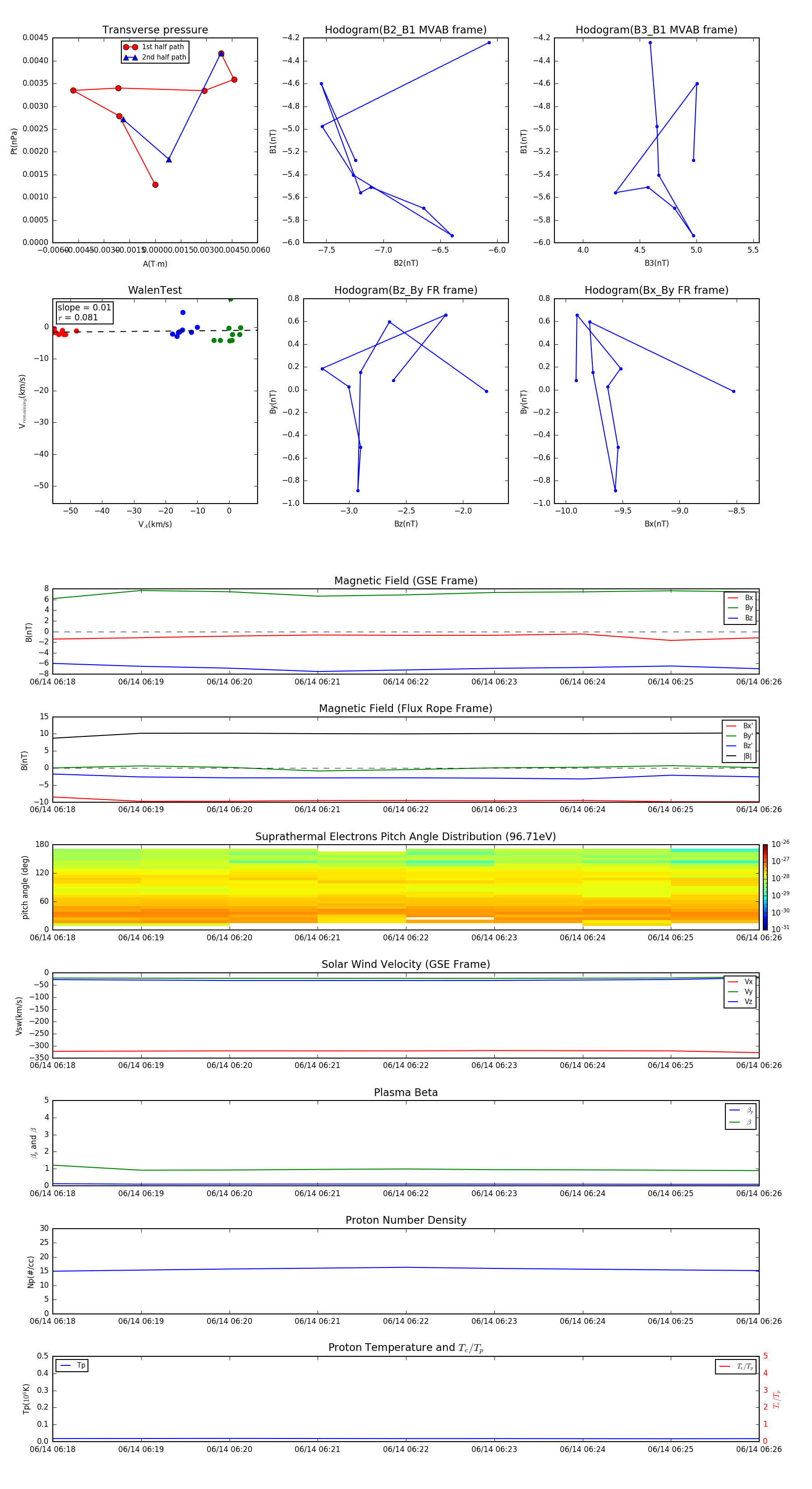
Flux Rope in 2004

Flux Rope Event 2004-06-14 06:18 ~ 2004-06-14 06:26 (9 minutes)


plot