HOME   LIST
‹–   –›

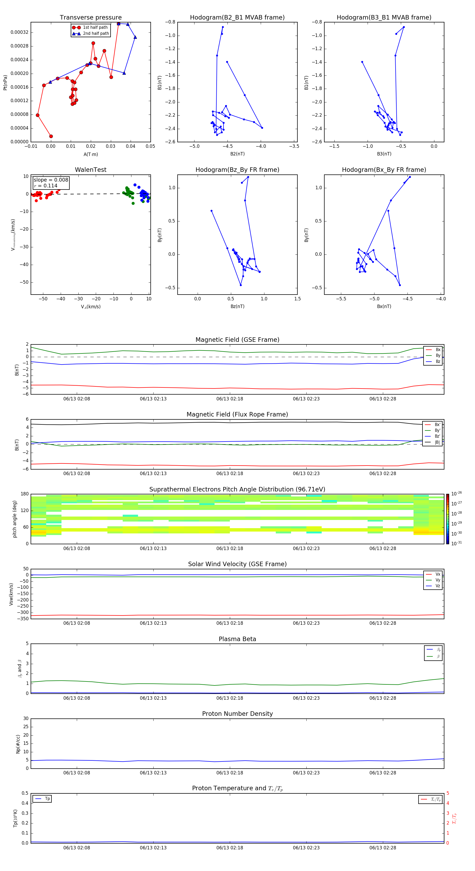
Flux Rope in 2004

Flux Rope Event 2004-06-13 02:05 ~ 2004-06-13 02:32 (28 minutes)


plot