HOME   LIST
‹–   –›

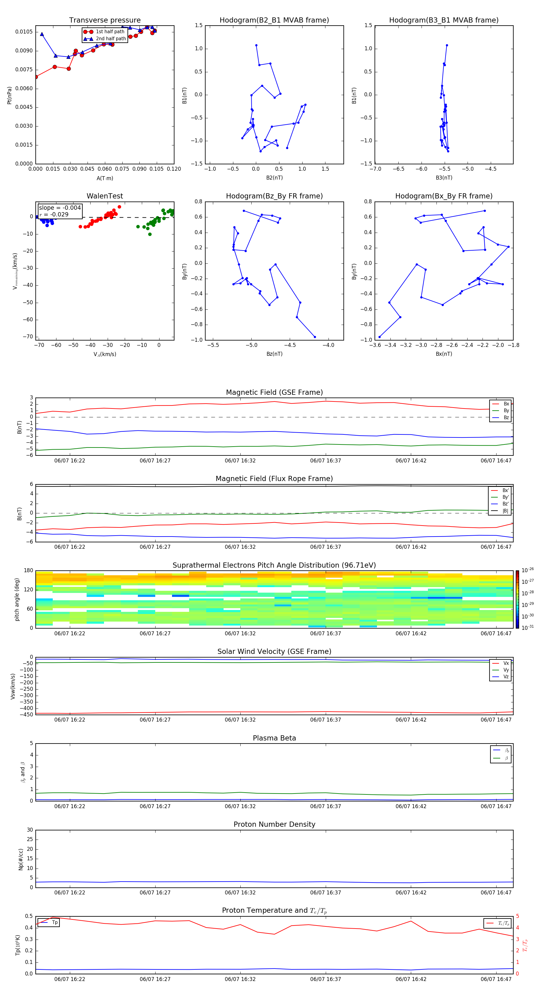
Flux Rope in 2004

Flux Rope Event 2004-06-07 16:20 ~ 2004-06-07 16:48 (29 minutes)


plot