HOME   LIST
‹–   –›

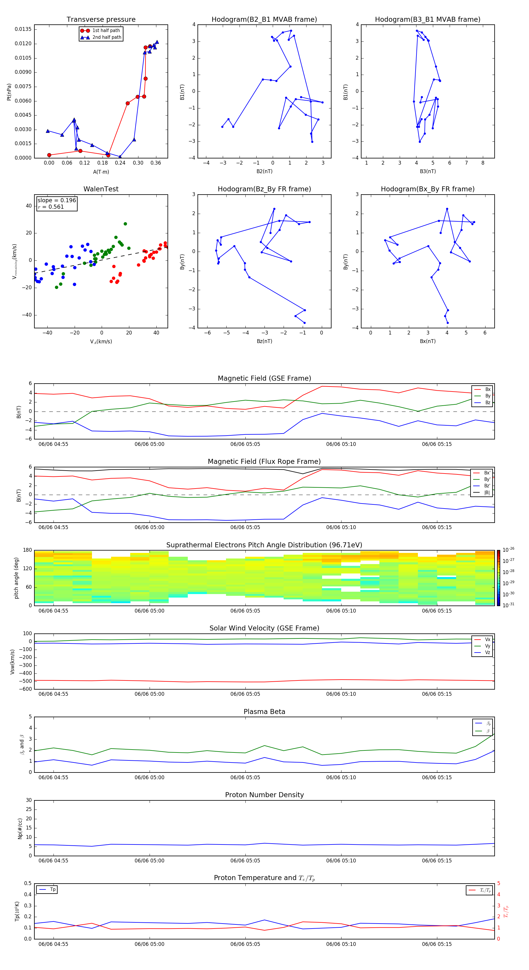
Flux Rope in 2004

Flux Rope Event 2004-06-06 04:54 ~ 2004-06-06 05:18 (25 minutes)


plot