HOME   LIST
‹–   –›

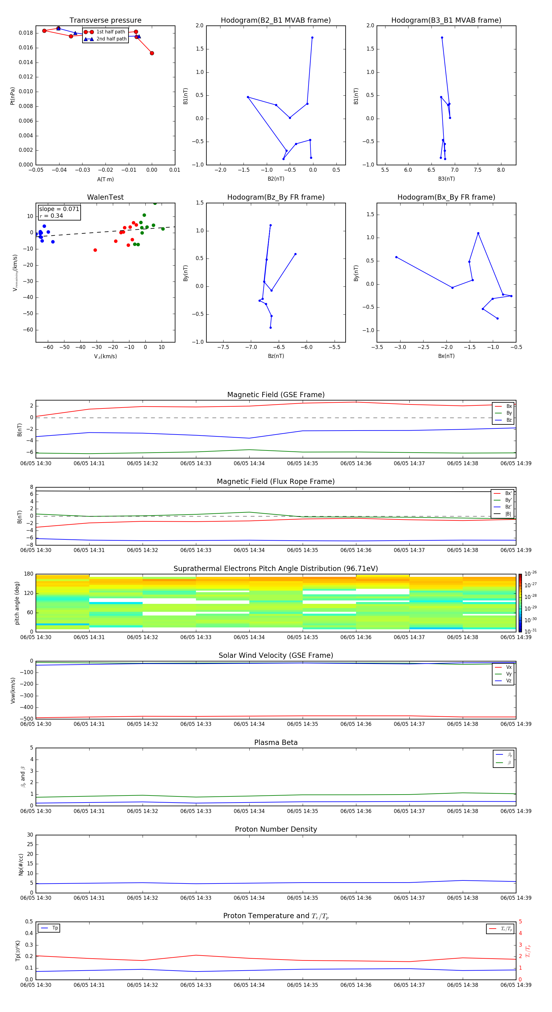
Flux Rope in 2004

Flux Rope Event 2004-06-05 14:30 ~ 2004-06-05 14:39 (10 minutes)


plot