HOME   LIST
‹–   –›

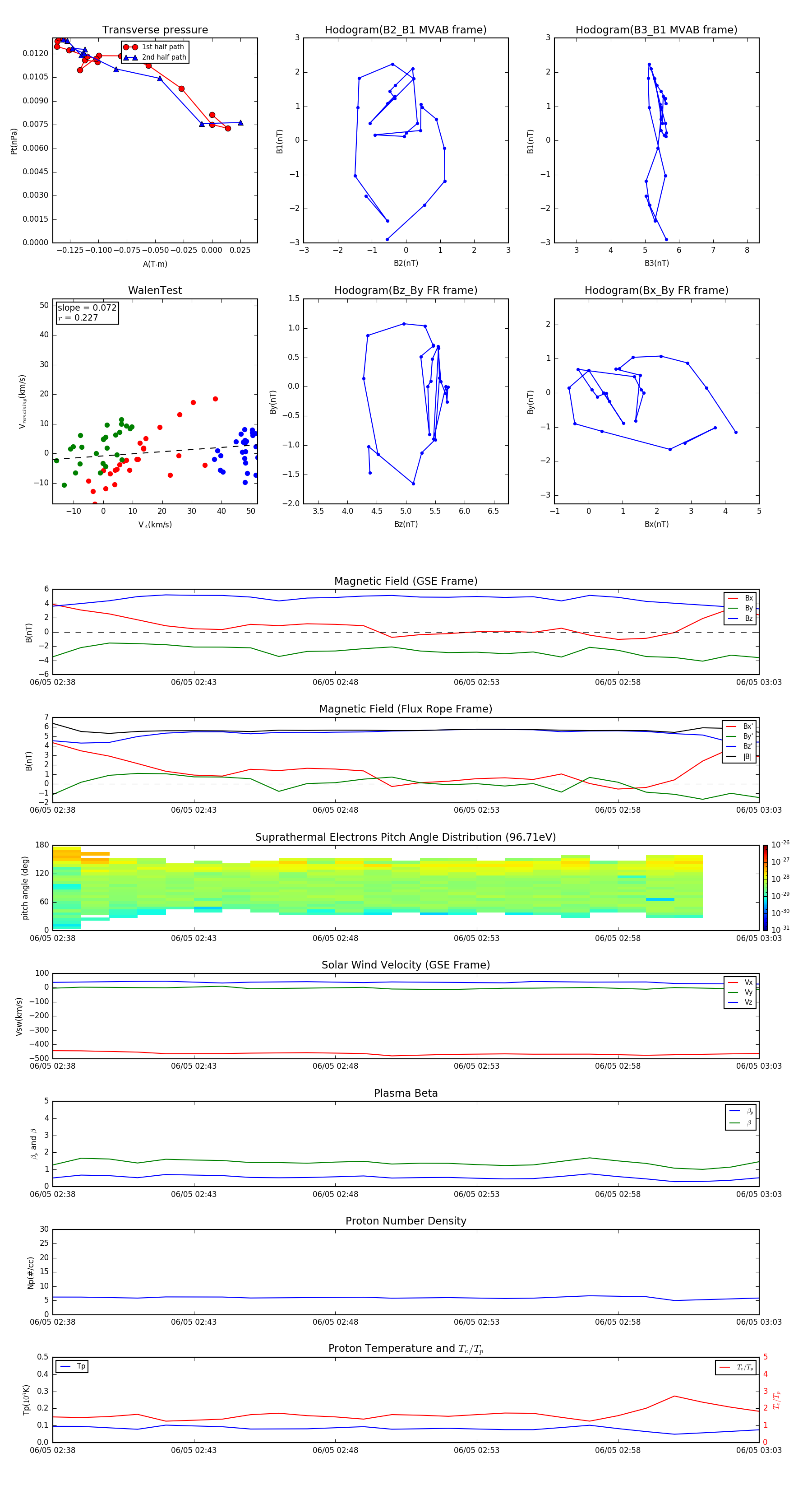
Flux Rope in 2004

Flux Rope Event 2004-06-05 02:38 ~ 2004-06-05 03:03 (26 minutes)


plot