HOME   LIST
‹–   –›

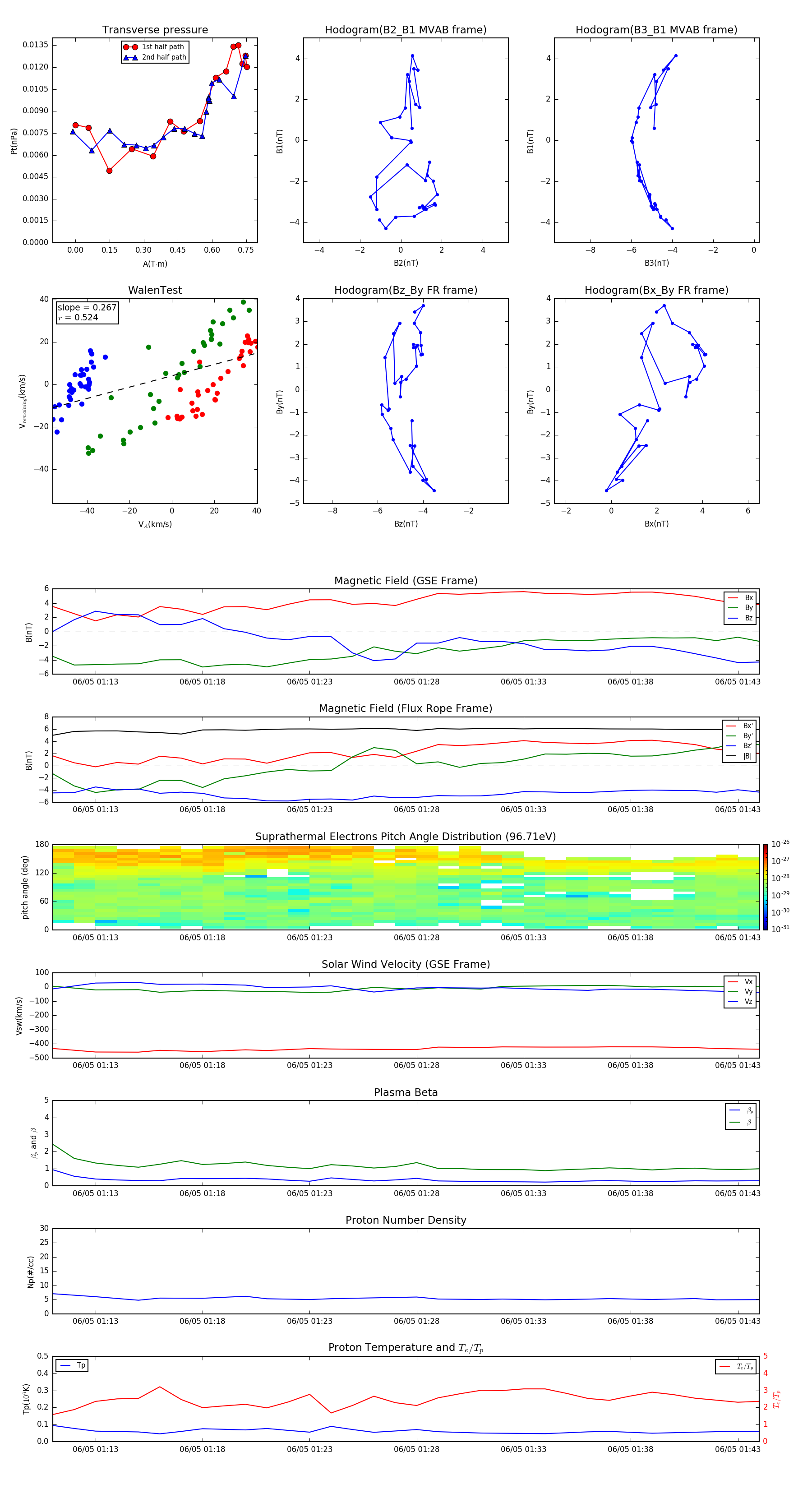
Flux Rope in 2004

Flux Rope Event 2004-06-05 01:11 ~ 2004-06-05 01:44 (34 minutes)


plot