HOME   LIST
‹–   –›

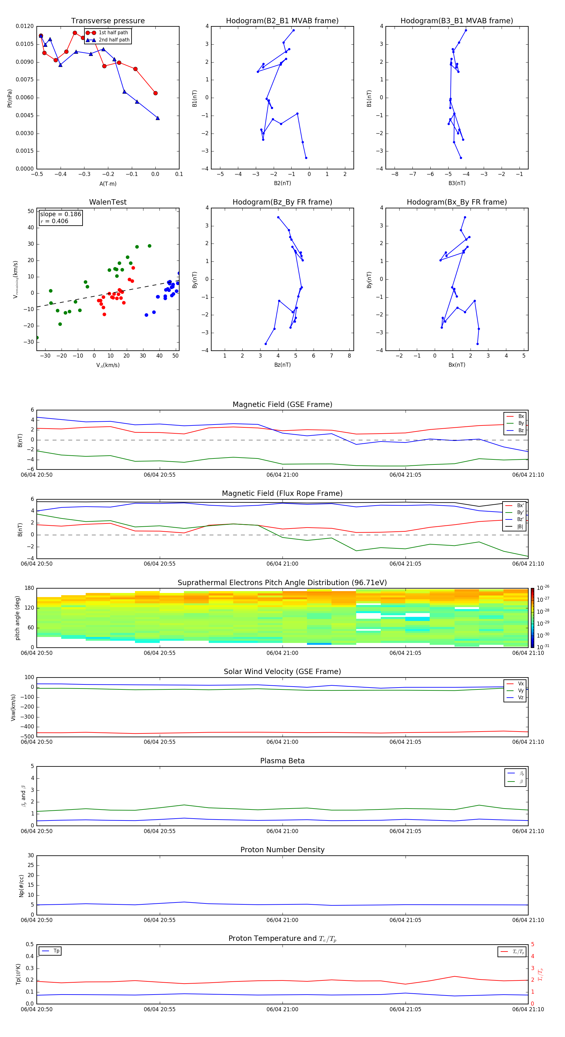
Flux Rope in 2004

Flux Rope Event 2004-06-04 20:50 ~ 2004-06-04 21:10 (21 minutes)


plot