HOME   LIST
‹–   –›

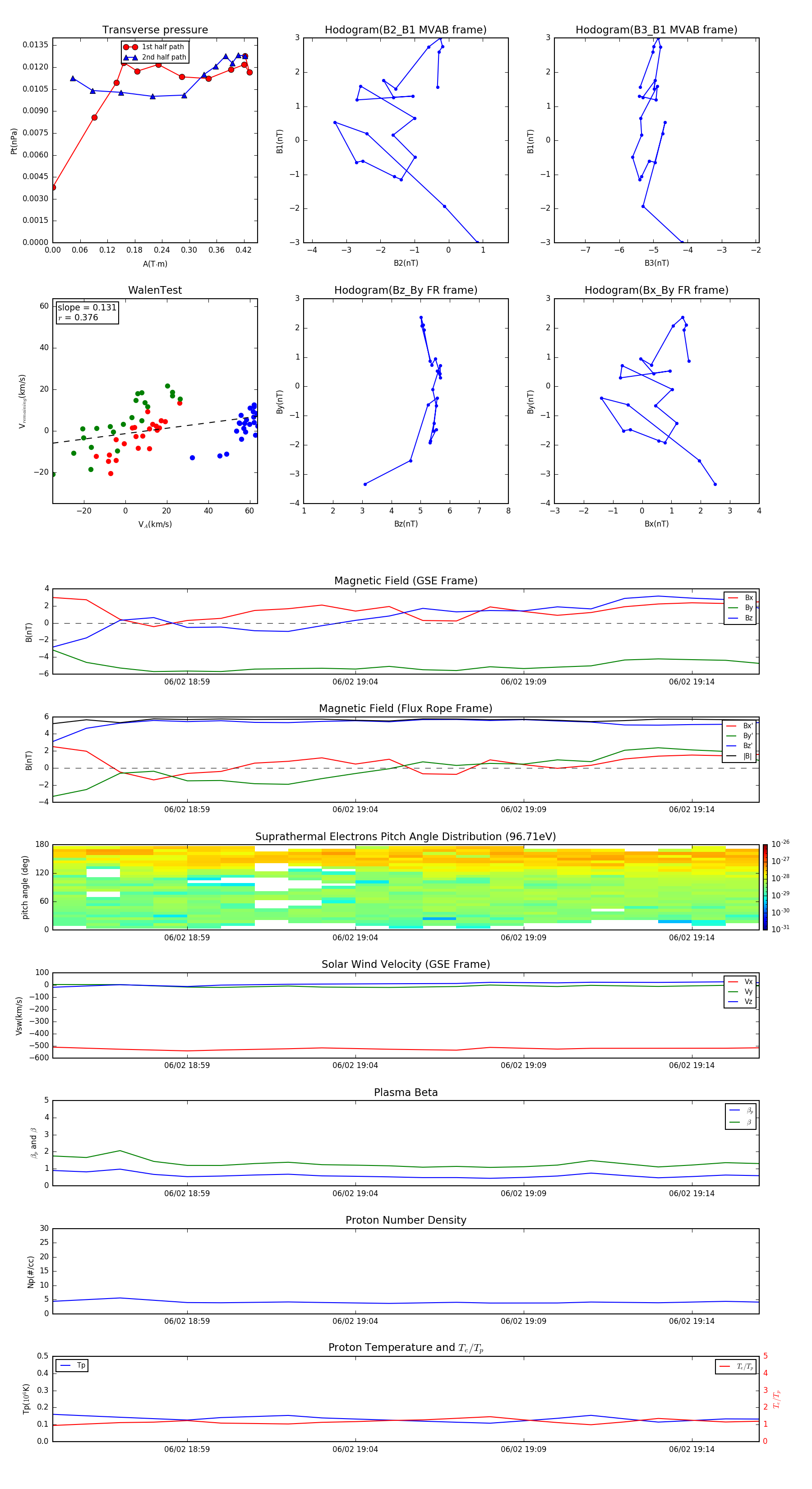
Flux Rope in 2004

Flux Rope Event 2004-06-02 18:55 ~ 2004-06-02 19:16 (22 minutes)


plot