HOME   LIST
‹–   –›

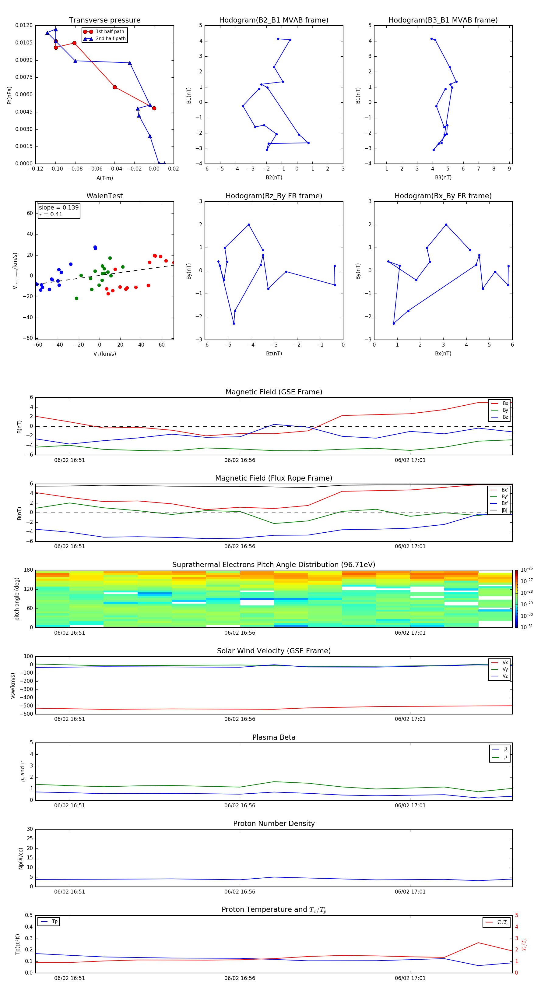
Flux Rope in 2004

Flux Rope Event 2004-06-02 16:50 ~ 2004-06-02 17:04 (15 minutes)


plot