HOME   LIST
‹–   –›

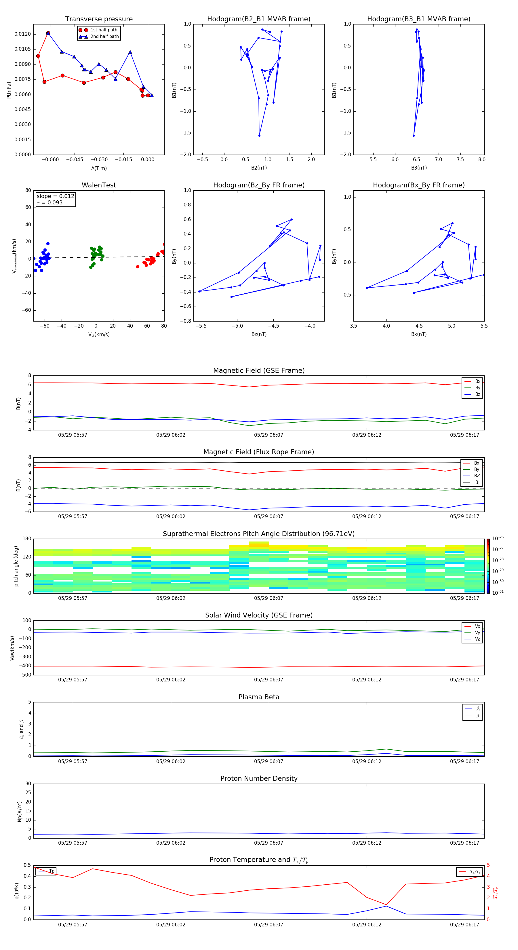
Flux Rope in 2004

Flux Rope Event 2004-05-29 05:55 ~ 2004-05-29 06:18 (24 minutes)


plot