HOME   LIST
‹–   –›

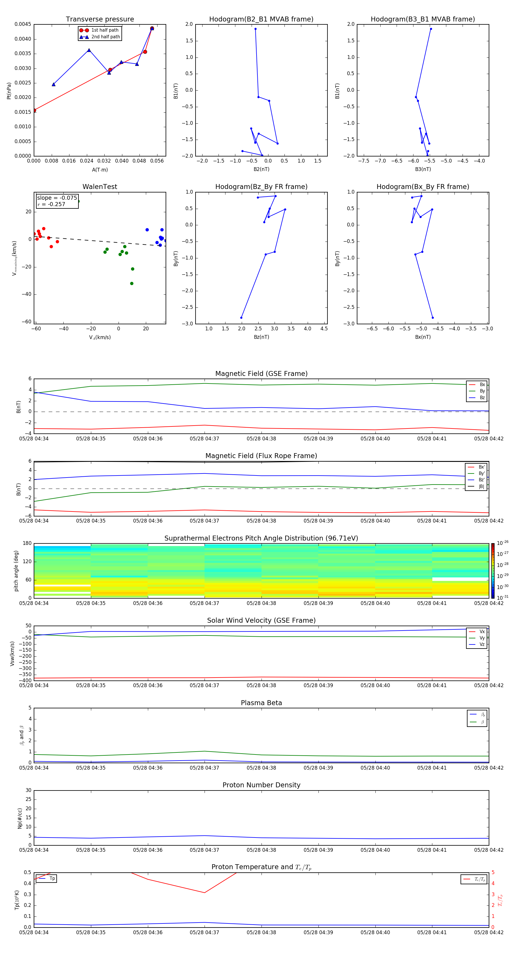
Flux Rope in 2004

Flux Rope Event 2004-05-28 04:34 ~ 2004-05-28 04:42 (9 minutes)


plot