HOME   LIST
‹–   –›

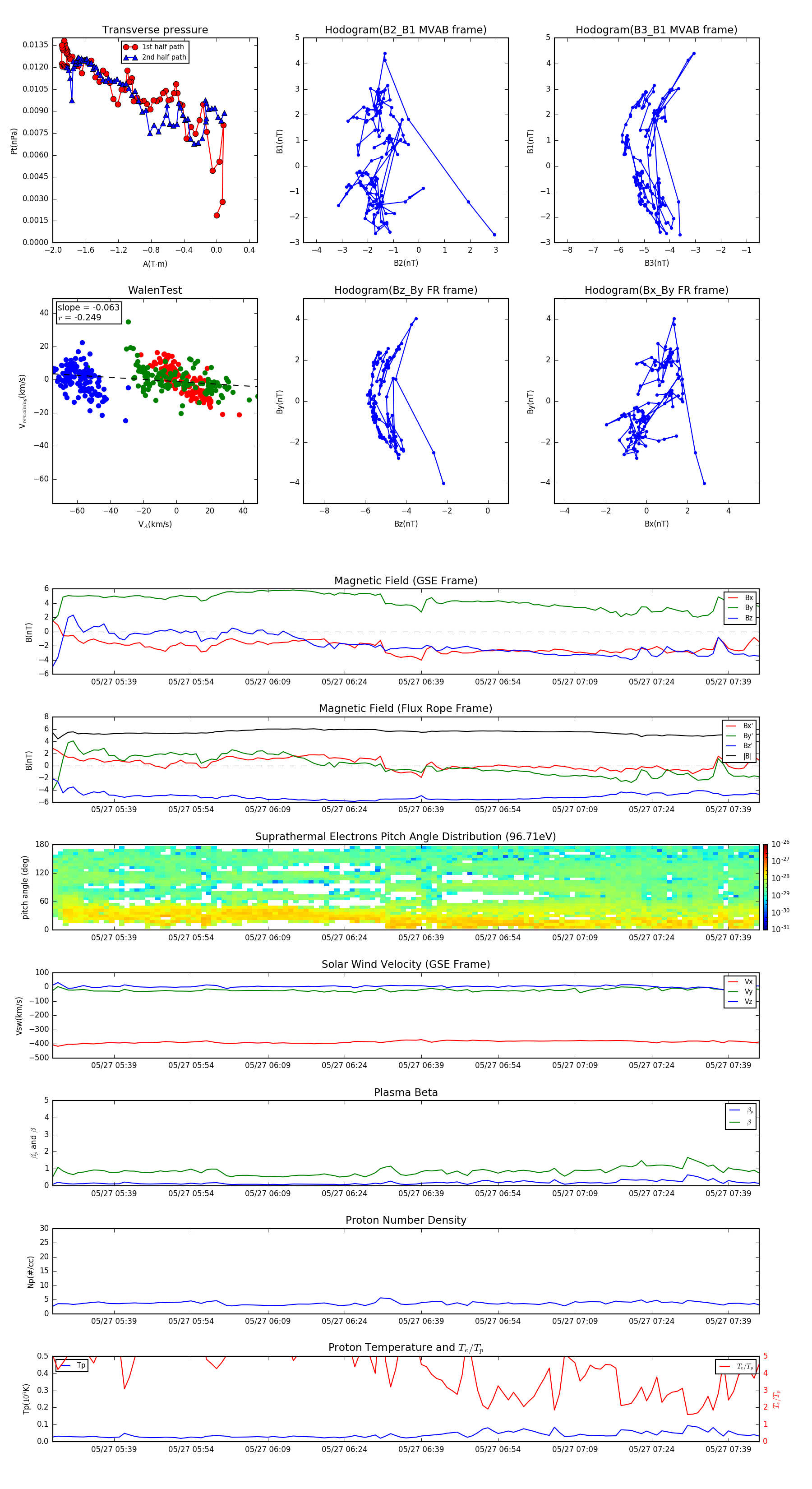
Flux Rope in 2004

Flux Rope Event 2004-05-27 05:27 ~ 2004-05-27 07:45 (139 minutes)


plot