HOME   LIST
‹–   –›

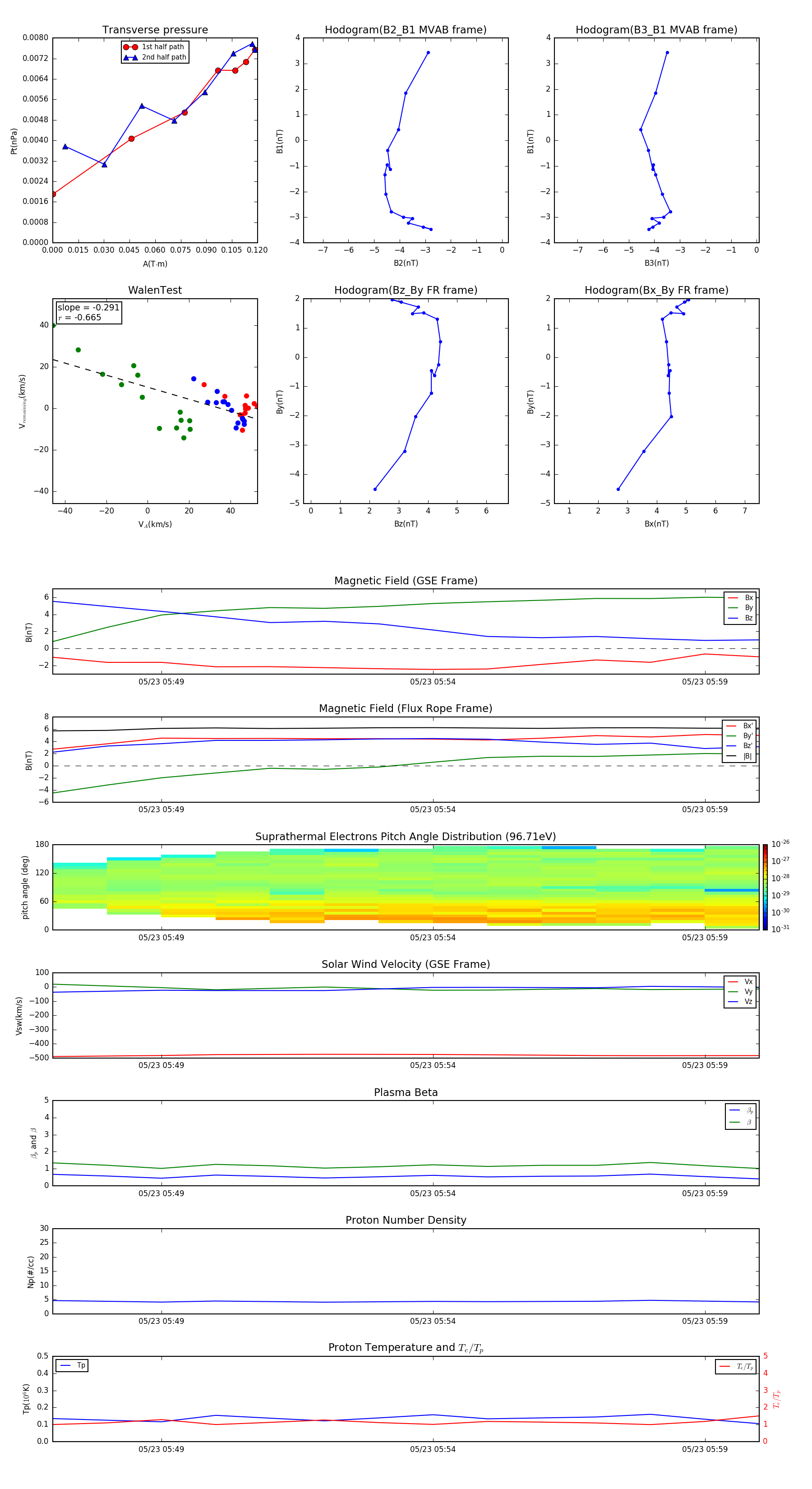
Flux Rope in 2004

Flux Rope Event 2004-05-23 05:47 ~ 2004-05-23 06:00 (14 minutes)


plot