HOME   LIST
‹–   –›

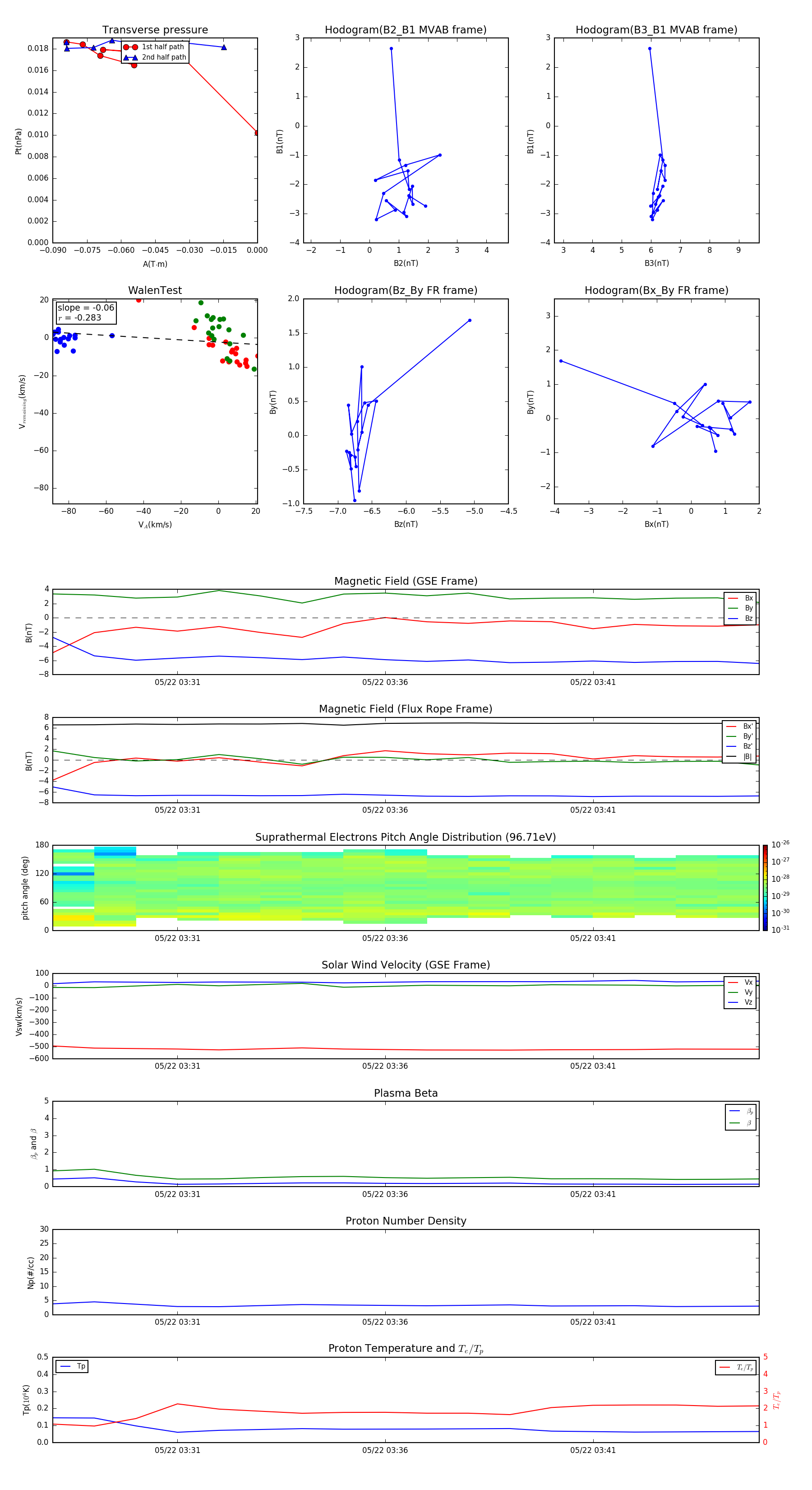
Flux Rope in 2004

Flux Rope Event 2004-05-22 03:28 ~ 2004-05-22 03:45 (18 minutes)


plot